Электронно-дырочный р-п переход, его формирование и свойства.
При совмещении двух различных электропроводящих материалов (различающихся по величине удельного сопротивления или типу проводимости) в единую кристаллическую решетку образуется электрический переход При переходе электрона из одного типа решетки в решетку другого типа нужно затратить некоторую порцию энергии, называемую работой выхода
Для различных комбинаций объединяемых кристаллических решеток работа выхода различна. В научной литературе работа выхода называется также электрохимическим потенциалом. Электрический переход не может быть создан простым механическим соединением, так как при таком соединении не обеспечивается непрерывность пространства кристаллической решетки. Электрический переход создается методами сплавления, диффузии из парообразной фазы, электролитическим осаждением и другими методами Электрическии переход между примесными полупроводниками с проводи-
мостью типа p и n называется электронно-дырочным переходом или p-n переходом. Возможны также переходы между полупроводником типа p и металлом: Me - p; полупроводником типа n и металлом: Ме-nи другие типы переходов. Параметры и характеристики перехода зависят от распределения концентраций примесей и геометрических размеров областей. По соотношению концентраций основных носителей в слоях p и n переходы делятся на симметричные и несимметричные. Как правило слой p имеет большую концентрацию носителей заряда (
) в 100 - 1000 раз, а изменение величины концентрации от области p к области n может быть представлено графически.
|
Рисунок 4.
На данном рисунке 4
х0 - металлургическая граница где Na = Ng
- область обедненная носителями заряда типа p
- область обедненная носителями заряда типа n
Если
=
, и
=
+
- переход называется симметричным. Рассмотрим процессы при образовании р-n перехода когда к нему не приложено внешнее электрическое поле, то есть переход находится в равновесном состоянии.
Рисунок 5.
|
Поскольку концентрация дырок «+» в области «p» больше чем в области «п», часть дырок из близлежащих к х0 диффундирует в область «n». При этом в приграничной области возникает дефицит дырок, их концентрация понизится и на границе слоя останутся некомпенсированные отрицательно заряженные ионы. С другой стороны в области «n» из-за ухода электронов останутся нескомпенстрованные положительные ионы. Таким образом в приграничном слое образуется поле противоположно заряженных ионов, которые являются узлами кристаллической решетки и не могут изменить своего положения в пространстве х. Дырки, встречая на своем пути область положительно заряженных ионов отталкиваются и возвращаются в глубь области р. Диффузия дырок из «p» в «n» прекращается. Прекращается также диффузия электронов из «n» в «p».
Пространственные заряды (рис. 56) создают разность потенциалов UK, которую называют потенциальным барьером или контактной разностью

потенциалов. Учитывая малые размеры по координате х (мкм)
может достигать значительных величин в сотни и тысячи вольт на метр. В
зоне
и
концентрация электронов и дырок падает до минимального значения и
становится областью с очень высоким удельным сопротивлением. Однако поле пространственного заряда не препятствует, а
способствует движению неосновных носителей заряда что приводит к некоторому
уменьшению пространственного заряда, в р-n переходе наступает динамическое равновесие и суммарная плотность тока в переходе равна нулю.
Практически контактная разность потенциалов для германиевых полупроводников равна 0,4В, для кремниевых
а ширина Lo6 может быть определена по формуле 7. 
где
- диэлектрическая постоянная воздуха
- диэлектрическая постоянная полупроводника Так как в электрической цепи, состоящей из последовательно соединенных источников ЭДС, суммарный потенциал может складываться или вычитаться в зависимости от полярности подключения так и в р-n переходе может быть два вида подключения: прямое, когда +Е подключено к р- области, -Е к n-области и обратное, когда +Е подключено к n-области и -Е к р-области.
При прямом подключении в р-п переходе появится дополнительное электрическое поле, уменьшающее его внутреннее поле. Потенциальный барьер уменьшается, результирующее поле U = UK -
вызовет уменьшение ширины 10б до значения 10
|
Если величина |Uк —U| >0 то переход будет иметь еще достаточно высокое сопротивление и через него будет течь небольшой диффузионный ток если величина |Uк —U| =0 то толщина перехода стремится к нулю. В этом случае через р-n переход будет течь в основном ток диффузии, называемый прямым током. Так как область «р» более высоколегированная то из «р» области в «n» область будут инжектироваться дырки, а потоком электронов, который в 1000раз меньше можно пренебречь. Инжекционный слой с малым внутренним сопротивлением называется эмиттером, а слой в который инжектируются неосновные для него носители (т.е. дырки в «n» область) называется базой. База более высокоомный слой. Инжектированные в «n» область дырки рекомбинируют с электронами поступающими в объем полупроводника под влиянием электрического поля (так как электрический ток в проводнике это есть движение электронов). Таким образом в приграничной к р-n переходу области течет ток диффузии, а в более удаленных от него частях полупроводника течет ток дрейфа. В целом кристалл остается электрически нейтральным.
Через электронно-дырочный переход течет и обратный ток неосновных носителей, т.е. электронная составляющая из «n» области в «р» область. Прямой 1пр и обратный 10 токи связаны между собой соотношением, которое упрощенно можно выразить формулой 9.
|
При обратном включении «р-n» перехода, т.е. минусом к «р» области и плюсом к «п» области полярность внешнего электрического поля совпадает с полярностью контактной разности потенциалов, следовательно потенциальный барьер возрастает, а l обедненная носителями заряда увеличивается, сопротивление диода сильно возрастает и прямой ток практически полностью прекращается. Но ток, обусловленный движением неосновных носителей несколько возрастает, так как электроны будут ускоряться в сильном электрическом поле, вытягиваться из своей области и перебрасываться в другую. Такой процесс вытягивания зарядов называется экстракцией. Однако обратный ток в тысячи или десятки тысяч раз меньше прямого. Поэтому говорят, что р-n переход обладает выпрямляющим действием или вентильными свойствами, а поскольку в области р-n перехода образуется пространственный заряд, то он также обладает и свойствами конденсатора, причем влияние емкости р-n перехода в электрических схемах проявляется в том случае, когда напряжение на р-n переходе изменяется во времени. В этом случае кроме постоянного тока протекает дополнительный емкостной ток. Так как при этом изменяется величина барьерного заряда (имеется в виду значения
и Q+), то емкость называется барьерной Сбар. По своей природе Сбар аналогична емкости плоского конденсатора, а так как толщина обедненного слоя изменяется в зависимости от напряжения, то Сбар есть функция приложенного обратного напряжения и эта зависимость называется вольтфарадной характеристикой р-n перехода.
В случае прямого включения возникает диффузионная емкость Сдиф, причиной которой является изменение концентрации инжектированных носителей зарядов в приграничных к р-n переходу областях вследствие процесса диффузии. При изменении полярности эти носители заряда вытягиваются обратно, но процесс этот не происходит мгновенно, а экспоненциально в течение времени разряда. Наличие Сбар и Сдиф сказывается на быстродействии переключения р-n перехода и определяет граничную частоту его работы frpaH.
§3. Контактные явления и полупроводниковые переходы.
Для того чтобы на основе полученной структуры р-n перехода изготовить выпрямительный прибор (диод) необходимо к областям риn присоединить два металлических проводника для монтажа требуемой электрической схемы. При этом возникает электрический переход металл - полупроводник соответственно для областей р: Me - р, области n: Me - n.
Исследованиями электрических процессов в подобных переходах занимался ученый Шотки. Он установил, что для перехода электрона из одной кристаллической решетки в другую электрону надо придать некоторую порцию энергии, называемую работой выхода. Например для перехода электрона из металла в полупроводник «п» типа требуется работа Ам, а для обратного перехода работа Ап. Шотки было установлено, что, если Ам > Ап, то в переходе Me - n образуется потенциальный барьер, а если Ам < Ап, то потенциальный барьер не образуется, контакт Me - n является чисто омическим, не обладающим вентильными свойствами. Аналогично для перехода Me - р оказалось что при АМ<АР потенциальный барьер образуется, а при Ам > Ар - контакт является омическим.
Отличительной особенностью выпрямляющего перехода Шотки от р-n перехода является отсутствие инжекции носителей заряда и их накопления вблизи контактной области, вследствие чего переход данного типа обладает малой инерционностью то есть может применяться при быстрых изменениях полярности приложенного напряжения и соответственно имеет высокую рабочую частоту.
Самостоятельная работа.
Переход Шотки.
Рекомендуемая литература для самостоятельной проработки: В.Г. Гусев, Ю.М. Гусев «Электроника» с.
. М. Высшая школа 1991 г.
Тема 1.2. Полупроводниковые диоды. §1. Классификация и конструкция диодов.
1. Полупроводниковым диодом называют электропреобразовательный прибор, который, как правило, содержит один или несколько электрических переходов и два вывода для подключения к внешней цепи. Полупроводниковый диод как элемент электрической цепи является нелинейным двухполюсником, т. е. это электронный прибор с двумя выводами и нелинейной вольт- амперной характеристикой (ВАХ). В настоящее время наиболее употребительной является классификация по областям назначения и применения:
1. Выпрямительные диоды малой, средней и большой мощности для выпрямления переменного тока.
2. Импульсные диоды, предназначенные для работы в импульсных и переключательных схемах на частотах до сотен МГц.
3. Детекторы и переключатели ВЧ и СВЧ диапазона, а также диоды Ганна и лавннно-пролетные диоды.
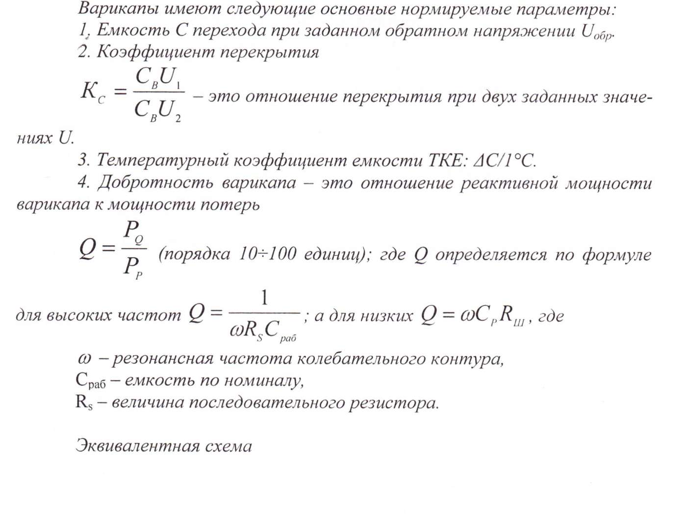
4. Варикапы, применяемые в качестве электрически управляемой емкости.
5. Стабилитроны - диоды, предназначенные для стабилизации напряжения.
6. Туннельные диоды для генерации и усиления высокочастотных сигналов.
7.Фотодиоды.
8.Светоизлучающие диоды
9. Интегральные схемы на диодных элементах: сборки, диодные матрицы, выпрямительные мосты, знаковые индикаторы, диодные оптроны, светодиодные матрицы (экраны) и т. п.
10. Магнитодиоды.
2.Принцип действия.
Выпрямительные и импульсные диоды используют свойство односторонней проводимости р - n перехода. Специальные типы полупроводниковых диодов используют различные свойства р - n переходов: явление пробоя, барьерную емкость, наличие на ВАХ участков с отрицательным сопротивлением и другие.
Рассмотрим выпрямительные диоды. Конструктивно они делятся на плоскостные и точечные, а по технологии изготовления на сплавные, диффузионные и эпитаксиальные. Плоскостные диоды благодаря большой площади р - n перехода используются для выпрямления больших токов. Точечные диоды имеют малую площадь перехода и, соответственно, предназначены для выпрямления малых постоянных токов или сравнительно кратковременных импульсов средних токов.
Первоначально было налажено изготовление точечных диодов. У точечных диодов электронно-дырочный переход образован контактом заостренной металлической иглы. При этом на качество и параметры р - n перехода влияют свойства окружающей среды, чистота поверхности кристалла так как слой р-типа образуется в кристалле полупроводника в результате термодиффузии акцепторных примесей с конца металлической иглы, возникающей под действием больших импульсов тока, пропускаемых через контакт. Площадь такого контакта менее 50
. Поэтому прямые токи не могут быть более десятков миллиампер. Таким образом, эта технология применима для производства импульсных диодов с малыми значениями 1пр ср. При этой технологии также трудно добиться однородности параметров диодов.
7. Для изготовления более мощных выпрямительных диодов используются плоскостные диоды, изготавливаемые сплавным или диффузионным методом. При изготовлении кремниевых сплавных диодов в кремний «n» типа, выполняющий роль базы, вплавляется тонкая алюминиевая проволока при температуре 600 - 700°С. В месте сплава формируется тонкий обогащенный AI рекристаллизованный слой кремния с проводимостью р-типа. Такие диоды пропускают прямые токи до десятков ампер. Площадь перехода у таких диодов значительно больше. Выбор в качестве базы полупроводника п- типа предпочтительнее так как подвижность электронов больше подвижности дырок, что позволяет несколько снизить концентрацию примесей и тем самым повысить пробивное напряжение при обратном включении.
7. При диффузионном методе изготовления диодов примеси в полупроводник вводятся диффузией из газовой среды. Для этого пластинка кремния Si помещается в печь, где производится испарение легирующего материала, а пластинка полупроводника нагревается до температуры, близкой к
температуре плавления (для Ge 950°С, Si 1400°С). Атомы примесей из газовой фазы осаждаются на поверхности полупроводника и образуют тонкий слой с проводимостью другого типа. Затем пластинкам придают требуемую
форму и габариты. Площадь полученного кристалла может быть от тысячных долей
до нескольких
. Диффузионный метод позволяет обеспечить
хорошую воспроизводимость параметров диода.
5. Эпитаксиальные диоды изготавливаются с использованием технологического процесса эпитаксии и локальной диффузии. Эпитаксией называется процесс наращивания монокристаллических слоев на подложку определенной кристаллической ориентации, используемую как несущую конструкцию системы (фундамент). Эпитаксия позволяет выращивать слои любого типа проводимости. Для осаждения примесей на подложку через маску используются процессы осаждения из парообразной фазы, термическое испарение и т. п.
Этим методом изготавливаются кремниевые эпитаксиадьные диоды с металлической подложкой (т. е. диоды с барьером Шотки), обладающие повышенным частотным диапазоном. Структура диода Шотки дана на рис. 6
|
6. Принцип действия диода основан на том, что в прямом включении через
р - n переход течет большой ток и так как сопротивление р - n перехода отлично от нуля, то на переходе имеется падение напряжения Unp. Если приложить к переходу напряжение, включенное в обратном направлении, то ток через переход уменьшится в сотни и тысячи раз, потому что движение основных носителей заряда через р - n переход невозможно из-за высокого потенциального барьера, а концентрация неосновных носителей заряда, для которых обратное напряжение будет ускоряющим и прямым на несколько (
порядка) меньше основных носителей. В зависимости от конкретного типа диода обратный ток может иметь несколько составляющих - это тепловой ток собственного полупроводника, токи генерации - рекомбинации и т. п. У германиевых диодов Iобр
Iт, у кремниевых Iобр
Iт, т. е. кремниевые диоды обладают более высокой температурной стабильностью.
|
7. Силовые диоды обычно характеризуются набором статических и динамических параметров.
К статическим относятся:
1. Падение напряжения на диоде при некотором значении прямого тока - Unp.
2. Обратный ток 1обр при некотором значении U06P-
3. Среднее значение прямого тока Iср.
4. Импульсное обратное напряжение.
К динамическим параметрам относятся:
4. Время восстановления обратного напряжения tB0CT.
4. Время нарастания прямою тока Iпр - tHap-
4. Предельная частота без снижения параметров диода fMaKC, обычно это такая частота, при которой величина выпрямленного тока уменьшается
не более чем в
раз.
Дополнительно могут указываться или определяться:
|
|
Которая может быть упрощена для конкретного типа и схемы включения.
Виды электрических пробоев р-n переходов диодов.
Если на ВАХ диода величина приложенного обратного напряжения превысит допустимое значение, то произойдет пробой р-n перехода.
Под пробоем р - п перехода понимают значительное уменьшение обратного сопротивления, сопровождающееся возрастанием обратного тока при увеличении приложенного напряжения.
Различают три вида пробоя:
· туннельный,
· лавинный
· тепловой.
В основе «туннельного» пробоя лежит туннельный эффект, т.е. «просачивание» электронов сквозь потенциальный барьер высота которого больше чем энергия носителей заряда. Туннельный пробой возникаем при условии очень узкого р — п перехода, имеющего малое значение удельного сопротивления и бгольшую напряженность электрического поля до см. При таких условиях энергетические зоны искривляются настолько, что энергия электронов валентной зоны полупроводника р — типа становится равной энергии электронов зоны проводимости п - типа.
|
На диаграмме видно, что энергетический уровень «—» ЗП п = энергетическому уровню «—» ВЗ р.
В результате перехода электронов из области р в область п возникаем туннельный ток.
Начало туннельного пробоя оценивается по десятикратному увеличению обратного тока. Лавинный пробой вызывается ударной ионизацией, которая происходит под действием большой величины обратного напряжения. Неосновные носители, движущиеся через р - п переход, ускоряются настолько, что при
соударении их с атомами происходит ионизация атома и появление дополнительной пары электрон - дырка. Вновь появившийся электрон попадает под действие ускоряющего поля и вызывает ионизацию следующего атома и т. д.
В процессе лавинной ионизации соответственно увеличивается обратный ток, величина которого ограничивается только внешним сопротивлением. Для количественной характеристики лавинного пробоя вводится коэффициент лавинного умножения Мп, который показываем во сколько раз лавинный ток больше обратного тока:
|
Для германиевых и кремниевых диодов практически величина М =3
5.
Лавинный пробой возникает в высокоомных полупроводниках с достаточно большой шириной р — п перехода.
Тепловой пробой возникает в результате разогрева р - п перехода, когда количество теплоты, выделяемой в р - п переходе больше количества теплоты, отводимой от перехода. При разогреве р - п перехода происходит интенсивная генерация электронно-дырочных пар и рост обратного тока, что вызывает дальнейшее разогревание перехода и его лавинообразный ток с коэффициентом М > 3+5.
При разогреве происходит расплавление структуры р - п перехода и его разрушение.
Перечисленные виды пробоя могут наступать поэтапно один за другим. При этом В АХ имеет вид:
|
1 — лавинный пробои
2 - туннельный пробой
3 - тепловой пробой
Следует отметить, что туннельный эффект используется в туннельных диодах, лавинный пробой в стабилитронах и динисторах.
Выпрямительные и импульсные диоды имеют У ГО по ГОСТ 2.730 73.
|
| а | б | |
| в |
Рисунок 11
Импульсные диоды.
В отличие от выпрямительных диодов импульсные диоды имеют малую длительность переходных процессов, что обеспечивается малыми емкостями р - п перехода (пикофарады). Уменьшение емкостей достигается за счет уменьшения площади р — п перехода, поэтому импульсные диоды имеют небольшие допустимые мощности рассеивания.
К основным параметрам импульсных диодов относятся:
1. Общая емкость диода Сд, (пикофарады)
2. Максимальное импульсное прямое напряжение Unp макс
3. Максимально допустимый импульсный ток 1прмакс
4. Время установления прямого напряжения диода tvcm. Это интервал времени от момента подачи импульса прямого тока на диод до достижения заданного значения прямого напряжения на нем.
5. Время восстановления обратного сопротивления диода teoc - интервал времени, прогиедший с момента прохождения тока через нуль до момента когда обратный ток достигнет заданного малого значения.
Рассмотрим процессы, происходящие в импульсном диоде. Импульс - это кратковременное отклонение величины напряжения или тока от его нулевого или какого-то постоянного значения. Кратковременное - значит такое, которое может многократно изменяться за время наблюдения.
Рассмотрим схему и временные диаграммы:
|
в момент времени to VD1 закрыт, т. к. на него подано Uобр, через VD1 течет небольшой ток Iобр.
В момент t1 на диод подается прямое напряжение, а при прямом смешении в базу диода (область п) инжектируются дырки, концентрация которых превышает равновесную и ее изменение по х определяется форму-
Инжектированные дырки диффундируют в глубь базы где их концентрация по мере удаления от р - п перехода уменьшается из-за рекомбинации. Время, в течение которого происходит перераспределение концентраций определяет инерционность процессов в прямом включении. С возрастанием концентрации «+» уменьшается сопротивление вблизи р — п перехода до величины определенного стационарного значения, называемого прямым сопротивлением диода Rnp. Начиная от момента t через диод и
течет ток:
|
причем Rnp изменяется от Rnp нач до Rnp vcm по экспоненте так же как происходит изменение концентрации дырок. При этом в каждый момет t1,
= InpRnp. Принято считать интервал времени от t1; до момента, когда Unp на VD1 уменьшается до значения равного 1,2 Uvcm временем установления прямого напряжения tycm.
В момент t1 на диод подается Uобр Инжекция прекращается и начинается процесс рассасывания неосновных носителей, которые рекомбинируют с основными дрейфуя в направлении р — п перехода, т. е. происходит разряд объемного заряда. Поэтому 1обр VDI от момента t3 до t5 имеет величину, большую чем Iобр установившегося режима и сохраняется до того момента. когда концентрация неосновных носителей не станет равной «0». В интервале t4 - t5 концентрация носителей убывает по экспоненте за счет рекомбинации пока ток не достигнет 1обр. В целом интервал t4 - t5 называется временем восстановления обратного сопротивления. Очевидно, что накопление неосновных носителей связано с величиной емкости р — п перехода Сдиф и ее перезарядом.
В высокочастотных схемах tvcm и teocm должны быть как можно меньше. Для этого базу диода надо делать как можно тоньше или вводить специальные добавки, которые улавливали бы неосновные носители. В таких схемах используются мезадиоды, или диоды Шотки с переходом Me - п/п.
Стабилитрон.
Разновидность диодов, предназначенных для стабилизации напряжения. Принцип стабилизации заключается в том, что в полупроводниковом кристалле (как правило кремниевом) сильно легированным примесями в обеих областях с тонким и резко выраженным р — п переходом, при подаче обратного напряжения быстро развивается и устанавливается электрический пробой, при котором значительное увеличение обратного тока (т. е. тока пробоя) происходит при сравнительно низком и примерно постоянном (слабо изменяющемся) обратном напряжении, величина которого варьируется для каждого конкретного тока стабилитрона.
Выбор кремния в качестве материала для полупроводниковых стабилитронов обусловлен малым обратным током для полупроводниковых диодов из кремния. При этом саморазогрев диода в предпробойной области отсутствует и переход в нее происходит очень резко. В то же время в области пробоя, даже при большом токе, нагрев диода не носит лавинообразного характера, так как в кремнии ток 10 слабо зависит от температуры разогрева. Поэтому рабочий участок ВАХ стабилитрона идет почти вертикально и не имеет отрицательного наклона, характерного для теплового пробоя.
|
На В АХ рабочий участок аб характеристики идет почты вертикально и не имеет отрицательного наклона, связанного с тепловым пробоем. Механизм пробоя может быть туннельным, лавинным или смешанным в зависимости от удельного сопротивления базы, т.е. от номинала стабилизируемого напряжения. Из данной ВАХ стабилитрона видно, что прямой ток в зависимости от напряжения изменяется так же как у обычного диода. Ветвь обратного тока характеризует рабочий режим стабилитрона. Рабочим участком стабилизации является диапазон от Iмин до Iмакс в области электрического пробоя. Изменение тока происходит при истабилизсщии слабо зависящем от тока пробоя.
Схема включения стабилитрона обратна схеме включения выпрямительного диода:
1. Номинальное напряжение стабилизации (1
400 В)
2. Минимальный 1ст мин и максимальный 1ст макс токи стабилизации
3. Дифференциальное сопротивление на участке стабилизации
Разновидностью стабилитронов являются стабисторы, работающие на прямом участке ВАХ, что позволяем обеспечивать стабилизацию малых напряжений в диапазоне от О,35 В до 2 В.
|
На основе диода, стабилитрона, стабистора можно создавать комбинированные схемы с требуемыми характеристиками. Например:

Буква «В».
Варикап предназначен для использования в качестве электрически управляемой емкости. Принцип работы варикапа основан на использовании зависимости емкости электрического перехода от напряжения. Электрический переход варикапа может иметь сложную структур) типа р — n — n или p — i — n, МДП и другие. Емкость варикапа имеет максимальное значение при низком напряжении и минимальное при высоком. Варикапы применяют для осуществления частотной и амплитудной модуляции, в схемах автоподстройки частоты, для перестройки резонансной частоты контура. В СВЧ диапазоне варикапы называются варакторами. Варикапы имеют обозначения: Д900 + цифра номера разработки + буква разновидности параметров. Или KB + 100 + цифра номера разработки + буква группы. Электрическая характеристика варикапа называется вольт-фарадной характеристикой.

Самостоятельная работа.
Определение параметров диодов по ВАХ. Плоскостные и точечные диоды. Диод Шотки.
Рекомендуемая литература для самостоятельной проработки Ф.И. Вайсбурд и др. Электронные приборы и усилители. М КомКнига 2007 стр.41-59.
Тема 1.3. Биполярные транзисторы.
Транзистором называют электропреобразовательный полупроводниковый прибор с одним или несколькими электрическими переходами, пригодный для усиления мощности электрических сигналов и имеющий три или более выводов. По принципу действии транзисторы разделяются на два больших класса: биполярные и полевые (униполярные). В биполярных транзисторах физические процессы определяются движением носителей зарядов обоих знаков - как основных так и неосновных. В полевых используется движение носителя одного знака (основной носитель заряда).
В технической документации биполярные транзисторы изображаются в соответствии с требованиями ГОСТ 230 - 73 рис.20.
Биполярный транзистор содержит три полупроводниковые области с чередующимися типами проводимости n - р - n или р - n - р, которые соответственно называются: эмиттер, база, коллектор. Эти области разделены двумя взаимодействующими между собой р - n переходами: эмиттерным и коллекторным. Взаимодействие между переходами обеспечивается благодаря тому, что расстояние между ними (т. е. толщина базы) много меньше диффузионной длины пробега неосновных носителей в базе. К полупроводниковым областям подведены омические контакты и внешние выводы. Необходимо отметить, что в зависимости от полярности подаваемых на выводы транзистора напряжений, транзистор может работать в трех режимах:
при работе в активном режиме на эмиттерном переходе прямое напряжение, на коллекторном - обратное;
в режиме отсечки, (или запирания) - на обоих переходах - обратное напряжение;
в режиме насыщения - на обоих переходах прямое напряжение.
С точки зрения физических процессов работа транзистора основана на двух явлениях:
1. инжекция - введение с помощью вспомогательного (третьего) электрода электронов или дырок в обедненный слой р - n перехода, к которому приложено обратное напряжение;
2. экстракция - извлечение, удаление, явление обратное инжекции, заключающееся в вытягивании носителей заряда из объема полупроводника.
Принцип работы биполярного транзистора рассмотрим на примере структуры n - р - n рис.21.
|
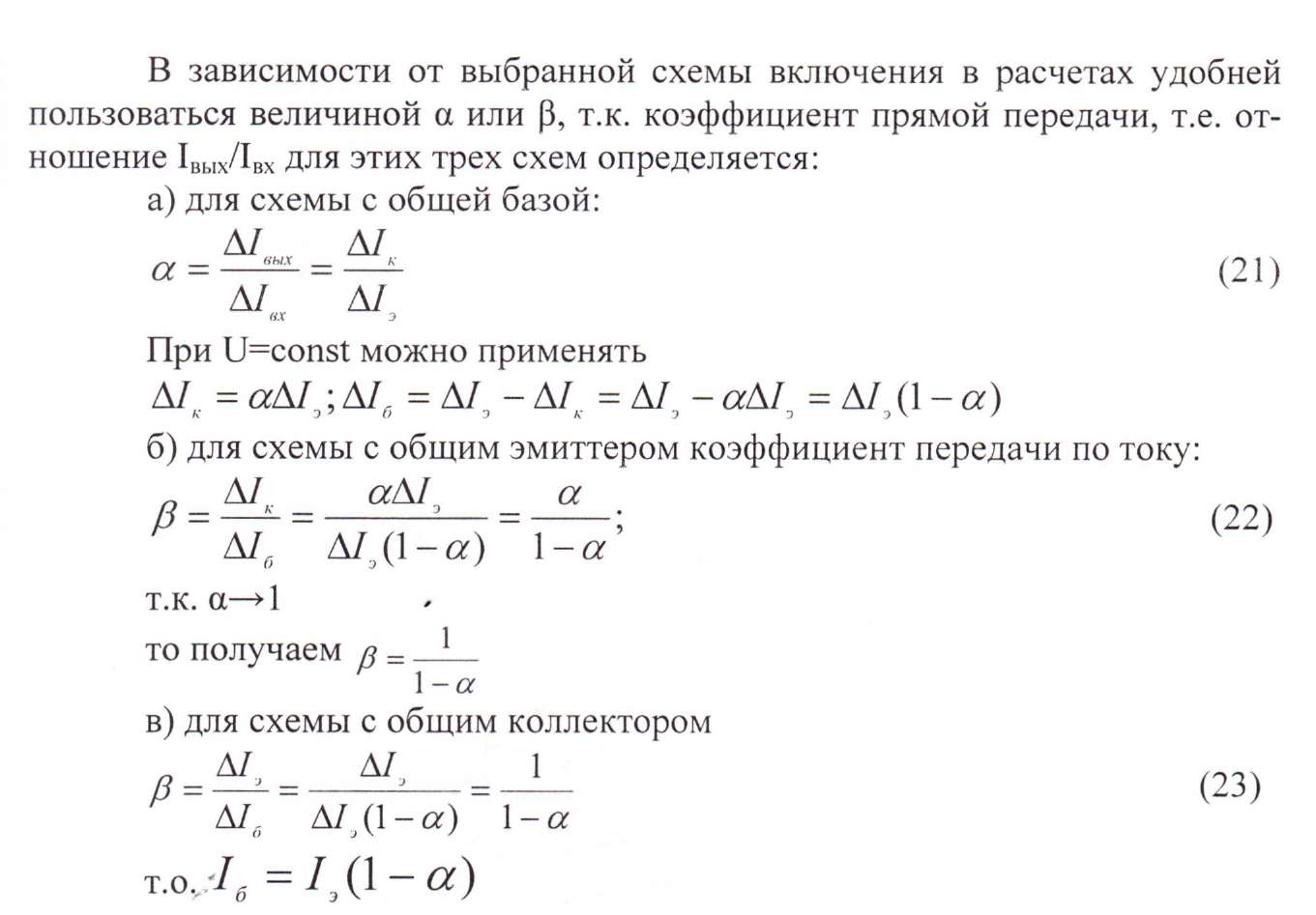
В активном режиме при подаче UK коллекторный переход смещается и обратном направлении, и через него течет небольшой ток IК0 - обратный ток коллектора. При подаче U„ происходит прямое смещение эмиттерного перехода и течет ток эмиттера за счет диффузии электронов (и дырок), т.е.
При этом Iэп » Iэр по той причине, что область базы в транзисторах делается менее легированной примесями и имеет соответственно меньшую концентрацию основных носителей, т.е. дырок. Из этого следует также,
|
что область базы наиболее высокоомная область в транзисторе. Отношение тока основных носителей к полному току эмиттера:
и называется коэффициентом инжекции.
и называется статическим коэффициентом передачи тока эмиттера. Этот коэффициент показывает, какая часть тока эмиттера замыкается через коллектор, следовательно, остальная часть замыкается через область базы. Тогда:
|
|
Инжектированные из эмиттера в базу электроны смещаются в направлении коллектора, т.к. область базы очень тонкая. Приближаясь к коллекторному переходу электроны как неосновные носители переходят из базы в коллектор за счет явления экстракции, так как попадают в ускоряющее поле +UK. Некоторое количество электронов успевает рекомбинировать в области базы, т.е.
называется статическим коэффициентом передачи тока базы.
В целом при работе транзистора в активном режиме происходят следующие процессы. Под влиянием приложенного в прямом направлении напряжения в области эмиттер-база потенциальный барьер понижается, и начинается диффузия электронов из эмиттера в базу и дырок из базы в эмиттер, через переход течет ток. К коллекторному переходу включено напряжение в обратном направлении и на коллекторном переходе имеется высокий потенциальный барьер, поэтому затруднен ток дырок в коллектор и электронов из коллектора в базу. В то же время электроны, поступающие из эмиттера в базу
становятся там неосновными носителями. Их концентрация в базе превышает возможное количество рекомбинаций, так как база менее легирована и большая часть электронов достигает коллекторного перехода, так как база выполняется достаточно тонкой. На границе коллекторного перехода электроны попадают в сильное ускоряющее поле за счет ЭДС источника и уходят через омические контакты во внешнюю цепь. В то же время из внешней цепи источника электроны поступают в область эмиттера в количестве, компенсирующем их уход из коллектора.
В транзисторе р-n-р в этом случае в коллекторном переходе преобладает ток дырок, которые компенсируются поступающими из внешней цепи электронами.
В зависимости от технологии изготовления транзисторов концентрация примесей в областях р и n может быть распределена равномерно во всем объеме области или неравномерно. При равномерном распределении внутреннее электрическое поле отсутствует (нет градиента примесей). В этом случае неосновные носители, попавшие в базу, движутся в ней вследствие процесса диффузии. Такие транзисторы называются диффузионными.
При неравномерном распределении концентраций р примесей в базе имеется внутреннее электрическое поле и неосновные носители в ней движутся в результате дрейфа и диффузии, причем дрейф является преобладающим. Такие транзисторы называются дрейфовыми.
У обоих типов транзисторов область базы является более высокоомной и достаточно тонкой с тем, чтобы ее ширина была много меньше диффузионной длины L; как правило, ширина базы выбирается в пределах:
W «0,2L
Как уже отмечалось ранее, транзистор может работать в трех различных режимах и, как любой р - n переход, может изменять свои геометрические и электрические параметры под действием приложенного прямого или обратного напряжения.
| Три схемы включения транзистора. В зависимости от того, какой электрод является общим для входного и выходного сигналов различают три схемы включения транзистора: с общей базой (ОБ), общим эмиттером (ОЭ) и общим коллектором (ОК). |

|
Дата добавления: 2015-08-11; просмотров: 2840;

Рисунок 5.
При этом Iэп » Iэр по той причине, что область базы в транзисторах делается менее легированной примесями и имеет соответственно меньшую концентрацию основных носителей, т.е. дырок. Из этого следует также,
и называется статическим коэффициентом передачи тока эмиттера. Этот коэффициент показывает, какая часть тока эмиттера замыкается через коллектор, следовательно, остальная часть замыкается через область базы. Тогда: