Вопрос. Основные направления развития систем зажигания.
Развитие современного двигателестроения происходит в направлении повышения экономичности и снижения удельного веса при одновременном увеличении частоты вращения коленчатого вала двигателя и степени сжатия. Степень сжатия составляет 7,0 - 8,5, но на перспективных автомобилях устанавливаются двигатели со степенью сжатия 9.0 - 10 и более. Такое повышение степени сжатия требует значительного увеличения вторичного напряжения, необходимого для пробоя искрового промежутка свечи.
Частота вращения коленчатого вала автомобильных двигателей также неуклонно возрастает и в настоящее время достигает 5000...8000 мин-1, диапазон рабочих температур двигателя лежит в пределах -40 - +100°С. Стремление повысить топливную экономичность двигателя заставляет использовать обедненную смесь, для надежного воспламенения которой требуется большая длина искрового промежутка свечи, т. е. требуется большая энергия разряда. Искровой промежуток свечи лежит в пределах 0,8 - 1,2 мм.
Таким образом, к современной системе зажигания предъявляются более высокие требования:
· увеличение вторичного напряжения при одновременном повышении надежности;
· энергия искрового разряда должна быть достаточной для воспламенения смеси на всех режимах работы двигателя (15 - 50 мДж и более);
· устойчивое искрообразование в различных эксплуатационных условиях (загрязнение свечей, колебания температуры, колебания напряжения бортовой сети и т. д.);
· устойчивая работа при значительных механических нагрузках;
· простота обслуживания системы;
· минимальное потребление энергии источников питания;
· минимальные масса, габариты и низкая стоимость.
Кроме того, необходимо учитывать, какие показатели двигателя являются наиболее важными: мощность, топливная экономичность, малая токсичность отработавших газов.
Такие требования не могут быть удовлетворены при использовании классической (батарейной) системы зажигания, так как в этом случае практически единственным способом увеличения вторичного напряжения является увеличение силы тока разрыва. Однако увеличение силы тока разрыва свыше определенного значения (3,5 - 4,0 А при 12В) приводит к ненадежной работе контактов прерывателя и резкому сокращению их срока службы.
Перечисленные требования к системе зажигания вызвали необходимость создания новых устройств, позволяющих улучшить условия воспламенения рабочей смеси в цилиндрах.
Одним из путей повышения развиваемого системой зажигания вторичного напряжения является применение полупроводниковых приборов, работающих в качестве управляемых ключей, служащих для прерывания тока в первичной обмотке катушки зажигания. Наиболее широкое использование в качестве полупроводниковых реле нашли мощные транзисторы, способные коммутировать токи амплитудой до 10 А в индуктивной нагрузке без какого-либо искрения и механического повреждения, характерных для контактов прерывателя. Функцию электронного реле могут выполнять также и силовые тиристоры, но широкой промышленной реализации в системах зажигания с накоплением энергии в индуктивности они не имели.
Первыми полупроводниковыми электронными системами батарейного зажигания явились контактно-транзисторные системы зажигания (КТСЗ).
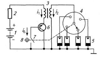
Принципиальная схема (рис. 1.1) в основном состоит из тех же элементов, которые характерны для обычной контактной системы, и отличается от нее наличием транзистора и отсутствием конденсатора, ранее шунтировавшего контакты прерывателя.

Рис. 3.20. Принципиальная схема КТСЗ: 1 - аккумуляторная батарея; 2 - добавочное сопротивление; 3 – катушка зажигания; 4 - распределитель зажигания; 5 - свечи; 6 - транзистор; 7- контакты прерывателя; 8 - кулачок
Как видно из схемы, контакты прерывателя коммутируют только незначительный ток (iб) управления транзистором, при этом ток силовой цепи (ток разрыва) коммутируется транзистором. Таким образом, применение транзистора в системе зажигания позволило принципиально устранить основной недостаток классической системы зажигания. Сила тока разрыва уже не ограничивается стойкостью контактов прерывателя, а зависит лишь от параметров транзистора.
По конструктивному исполнению контактно-транзисторные системы различны и могут содержать от одного до нескольких полупроводниковых усилительных элементов. Таким образом, в системах с контактным управлением режим работы контактов прерывателя значительно облегчен и поэтому их срок службы больше. Однако этим системам по-прежнему присущи недостатки классической системы зажигания (механическое изнашивание контактов прерывателя и ограниченный скоростной режим из-за вибрации контактов прерывателя и т. п.).
Системами, не имеющими перечисленных недостатков, являются системы с бесконтактным управлением моментом искрообразования (бесконтактные системы зажигания - БСЗ) - системы зажигания 1 поколения. В БСЗ контакты прерывателя заменены бесконтактным датчиком, который вырабатывает электрические импульсы синхронизированные с углом поворота коленчатого вала. Эти импульсы поступают в схему управления током (импульсный усилитель) первичной обмотки катушки зажигания. Бесконтактные датчики не имеют механического контакта и поэтому практически не подвержены износу.
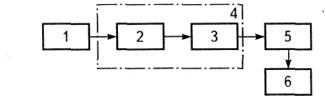
В.наиболее простых БСЗ (рис. 1.2) устройство управления 4 преобразует сигналы с датчика 1, осуществляя усиление его мощности, и производит коммутацию выходного каскада, нагрузкой которого служит катушка зажигания 5, т. е. реализуются характеристики, присущие ранее рассмотренным системам зажигания.

Рис. 1.2. Структурная схема БСЗ: 1 -бесконтактный датчик углового положения коленчатого вала двигателя; 2 и 3 - соответственно формирующий и выходной каскады; 4 – коммутатор (устройство управления); 5 - катушка зажигания; 6 – распределитель
Электрическая схема простейшей транзисторной БСЗ с нерегулируемым временем накопления энергии представлена на рис. 1.3. Такая система зажигания принципиально отличается от КТСЗ только тем, что в ней контактный прерыватель заменен бесконтактным магнитоэлектрическим датчиком (МЭД).
|
Рис. 1.3. Схема транзисторной БСЗ с МЭД
Формирующий каскад транзисторной БСЗ выполнен по схеме усилителя постоянного тока на транзисторах VТ1 и VТ2.
При замкнутых контактах выключателя S1 зажигания и неподвижном роторе датчика G ток в управляющей цепи база-эмиттер транзистора VТ1 отсутствует. Транзистор VТ1 находится в состоянии отсечки. Высокое напряжение на коллекторе транзистора VT1 способствует переводу в состояние насыщения транзистора VТ2, а затем и выходного коммутирующего транзистора VТЗ. Через открытый эмиттер-коллекторный переход транзистора VТЗ в первичную обмотку L1 катушки зажигания T (трансформатор) поступает ток и в ее магнитном поле начинается процесс накопления энергии.
При вращении ротора МЭД положительная полуволна генерируемого датчиком напряжения переводит транзистор VТ1 в состояние насыщения. Переход база-эмиттер транзистора VТ2 шунтируется эмиттер-коллекторным переходом транзистора VT1, поэтому транзисторы VТ2 и VТ3 лавинообразно закрываются. Сила тока в первичной обмотке L1 катушки зажигания T резко уменьшается, а во вторичной обмотке L2 возникает высоковольтный импульс вторичного напряжения, который распределителем S2 подается к соответствующей свече FV зажигания.
В транзисторной БСЗ используются те же механические автоматы опережения зажигания, что и в классической, и в контактно-транзисторной системах. Электронное устройство управления 4, функционально и конструктивно объединяющее формирователь 2 и выходной каскад 3, называют коммутатором.
По аналогии с углом замкнутого состояния контактов в классических и КТСЗ угол включенного состояния выходного транзистора αвкл в транзисторных БСЗ постоянный и не зависит от частоты вращения вала двигателя и напряжения батареи. Следовательно, время накопления tн энергии в зависимости от частоты вращения коленчатого вала изменяется по жесткому закону:
, т. е. время накопления энергии увеличивается с уменьшением частоты вращения n. В такой системе увеличение тока разрыва неизбежно приводит к увеличению мощности, рассеиваемой катушкой зажигания, добавочным сопротивлением и транзисторным коммутатором в диапазоне малых и средних частот вращения вала двигателя.
Отмеченный недостаток не позволяет в рамках БСЗ с постоянным углом включенного состояния выходного транзистора вести дальнейшую интенсификацию выходных характеристик. Поэтому следующим этапом в развитии БСЗ явилось создание систем зажигания с нормируемым временем накопления энергии. В таких системах во всем диапазоне частот вращения вала двигателя и значений питающего напряжения определяется минимальное время, за которое ток разрыва Iр достигает силы, необходимой для индуцирования требуемого значения вторичного напряжения.
Нормирование времени накопления энергии позволяет снизить мощность потерь в катушке и коммутаторе при низких и средних частотах вращения вала двигателя при одновременном увеличении тока разрыва и соответственно энергии искрового разряда, обеспечить оптимальный закон изменения вторичного напряжения и энергии искры в зависимости от частоты вращения вала двигателя, стабилизировать выходное напряжение системы при колебаниях напряжения питания.
Бесконтактные системы с нормированием времени накопления энергии реализуются путем введения в коммутатор специального электронного регулятора времени накопления.
Основными недостатками БСЗ являются:
· механический способ распределения энергии по цилиндрам двигателя;
· несовершенство механических автоматов угла опережения зажигания;
· погрешности момента искрообразования из-за механической передачи от коленчатого вала двигателя к распределителю.
Наиболее полно отвечают всем требованиям, предъявляемым к современным системам зажигания, системы с электронным регулированием угла опережения зажигания. Среди способов реализации этих систем можно выделить два основных: аналоговый и цифровой. Аналоговый способ относится к электронным системам зажигания более раннего поколения, когда элементная база, используемая для их построения, имела малую степень интеграции (системы зажигания II поколения). Цифровые системы зажигания (системы зажигания III поколения) являются более совершенными. В основу их работы положены принципы, широко применяемые в вычислительной технике. Цифровые регуляторы представляют собой небольшие, различные по сложности вычислители, порядок работы которых задается специальным алгоритмом. Структурная схема цифровой системы зажигания представлена на рис. 1.4.
|
Рис. 1.4. Структурная схема цифровой системы зажигания с электронным распределителем энергии по цилиндрам двигателя: 1 – датчик положения коленчатого вала двигателя; 2 – датчик частоты вращения коленчатого вала двигателя; 3 – датчик нагрузки; 4 – датчик температуры; 5 – интерфейс; 6 – вычислительное устройство; 7 – двухканальный коммутатор; 8 и 9 – двухвыводные катушки зажигания
Во время работы двигателя датчики 1 – 4 передают информацию о частоте вращения и нагрузке двигателя, о положении коленчатого вала, о температуре двигателя и температуре окружающей среды. На основании этой информации, обработанной в интерфейсе 5, вычислительное устройство 6 определяет оптимальный для данного режима угол опережения зажигания. В рамках цифровой системы зажигания возможно применение как традиционного механического распределителя, в функции которого остается лишь высоковольтное распределение энергии по цилиндрам двигателя, так и электронного распределения. В этом случае для четырехцилиндрового двигателя, например, применяется двухканальный коммутатор 7, два выходных транзистора которого попеременно коммутируют ток в первичных обмотках двухвыводных или одной четырехвыводной катушке зажигания. При этом блок управления формирует два сигнала, управляющих работой коммутатора.
И все же цифровые системы зажигания явились переходным этапом. Последним достижением в этой области стали микропроцессорные системы (системы IV поколения). Они практически не отличаются от управляющих ЭВМ, широко применяемых в настоящее время во многих областях науки и техники. Микропроцессорные системы управления автомобильным двигателем условно можно отнести к системам зажигания, так как функция непосредственного зажигания является в них частью решения вопроса об оптимизации характеристик двигателя, однако именно в комплексных системах управления двигателем и заключен прогресс системы зажигания.
Дата добавления: 2015-08-14; просмотров: 1964;
