Расчет параметров сетевого графика
К наиболее важным параметрам сетевого графика относятся:
1) продолжительность работы (i j) -1 j;
2) ранний срок наступления события i -1 Pi;
3) поздний срок наступления события i -1 ш|
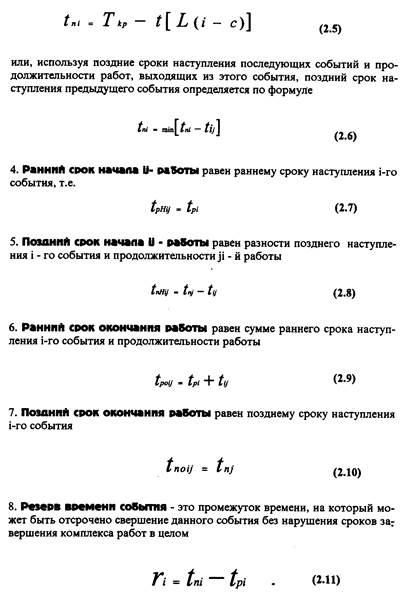
4) ранний срок начала работы (ij) -1 ры^
5) поздний срок начала работы (ij) -1 Phij;
6) ранний срок окончания работы (ij) -1 Poij;
7) поздний срок окончания работы (ij) -1 m>ij;
8) резерв времени события i -r;
9) полный резерв времени работы (ij) - R щ-,
10) свободный резерв времени работы (ij) - R dj;
11) резерв времени пути - R (L);
12) продолжительность критического пути - Т кр. Принимаем, что i<j, т.е. i-e событие - предыдущее,
j-t последующее.
Расчет временных параметров сетевого графика производится в соответствии со следующими формулами.
1. В случае определенной трудоемкости выполнения работы ее продолжительностьравна

где t pj - ранние сроки предшествующих данному событий;
tij - продолжительность ij-x работ, входящих в j-e событие.
Поздний срок наступления событийразности между критическим путем (Tip) графика и наибольшей из продолжительности путей, следующих за этим событием, т.е. t[L(i-c)[мах

Полный резерв времени работы- это время, на которое можно увеличить продолжительность работы, причем ранние сроки наступления последующих событий не изменяются. Свободный резерв является частью полного резерва работы.
(2.13)
11. Резерв времени пути- это время, на которое в сумме может быть увеличена продолжительность всех работ, принадлежащих пути L i т.е. предельно допустимое время увеличения продолжительности этого пути. К (Ц)определяется как разница между продолжительностями критического пути ТКр и рассматриваемого пути t(Ly), т.е.

12. Продолжптельность критического пути -это сумма продолжитель-ностей взаимосвязанных работ от начального до конечного событий, обладающая максимальной величиной, т.е.

Продолжительность критического пути определяет время наступления конечного события. Для выделения из множества возможных той последовательности работ, которая составляет критический путь, необходимо помнить, что каждая входящая в него работа имеет полный и свободный резервы работ, а также резервы времени событий, равные нулю. 13. Одной из важнейших характеристик работ сетевого графика является коэффициент напряженности (Кди),который помогает оценить, насколько свободно можно располагать имеющимися резервами времени, дает представление о срочности их выполнения.

где Rnij- полный резерв времени работы;
(Твд)в»1 продолжительность отрезка критического пути, не совпадающего с максимальным днем,проходящим через работу (ц). В том случае, если максимальный путь, проходящий через работу (ij), не совпадает с критическим, то (Твд)..х=Т1Ч>. Расчет параметров сетевого графика осуществляется двумя методами:
1. Графический метод
Расчет параметров производится непосредственно на графике по формулам, приведенным ранее. Результаты расчетов проставляются в соответствии с рис. 2.14

Рис. 2.14. Правила проставления результатов расчета на графике
Дата добавления: 2015-08-21; просмотров: 2608;
