ОСНОВЫ МОДЕЛИРОВАНИЯ В СРЕДЕ SIMULINK
ЛЕКЦИЯ 8. Элементы моделирования динамических систем в Simulink
ОСНОВЫ МОДЕЛИРОВАНИЯ В СРЕДЕ SIMULINK






Значения этих шагов автоматически. При необходимости значение этих шагов можно выбрать достаточно малыми.












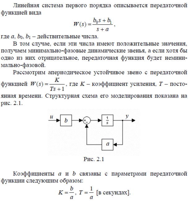
2. МОДЕЛИРОВАНИЕ ДИНАМИЧЕСКИХ СИСТЕМ ПЕРВОГО
ПОРЯДКА, ИХ ВРЕМЕННЫЕ И ЧАСТОТНЫЕ ХАРАКТЕРИСТИКИ








3. СИСТЕМА СТАБИЛИЗАЦИИ ГЕНЕРАТОРА НАПРЯЖЕНИЯ
С ИНТЕГРАЛЬНЫМ ЗАКОНОМ УПРАВЛЕНИЯ





Видно, что для пропорционального закона управления присутствует отклонение напряжения на нагрузке от заданного напряжения.




| <== предыдущая лекция | | | следующая лекция ==> |
| Первая и вторая производные вектора по длине дуги кривой. Кривизна кривой. Главная нормаль. | | | Налоги и неналоговые платежи в бюджет; |
Дата добавления: 2015-08-14; просмотров: 1029;
