Тотожність Бесселя
Задача. Нехай
,
- ортогональна система функцій в
. Треба зясувати, при яких значеннях
квадратичне відхилення

буде найменшим.
Для рішення поставленої задачі зручніше розглядати
:



З останньої рівності зрозуміло, що мінімум квадратичного відхилення маємо тоді, коли
. Тоді
. (1)
Визначення 3. Многочлен
,
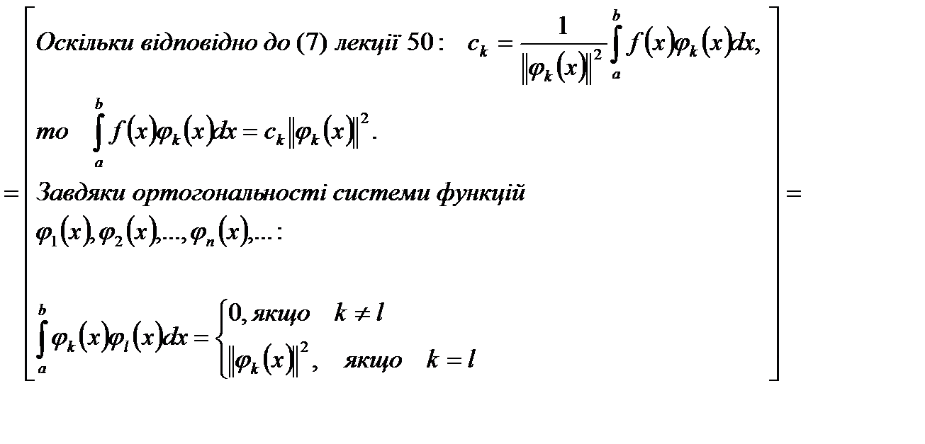
де
(тобто визначаються за формулою (7) лекції 50),
, називається многочленом Фурьє по ортогональній системі
.
Висновок. Найменше квадратичне відхилення функція
має від многочлену Фурьє.
Рівність (1) називається тотожністю Бесселя.
Дата добавления: 2015-08-21; просмотров: 1070;
