Между контуром и антенной
Рис.4. 26
|
Антенна соединяется с контуром посредством небольшой емкости связи Ссв. Малая величина этой емкости позволяет ослабить вызываемое антенной потерю избирательности и сдвиг настройки контура по частоте. Эквивалентная схема такой входной цепи имеет вид (Рис. 4.27).
Если длина антенны во много раз меньше длины полны сигнала и помехи, то для всех рассматриваемых частот активное сопротивление
антенны rа, можно считать постоянным, реактивное сопротивление антенны можно представить в виде
, где
- постоянная емкость.
Рис.4. 27
|
При этом изменение емкости контура можно оценить как
. (4.71)
Таким образом, влияние антенны эквивалентно изменению емкости контура на независящую от частоты величину
. Это влияние нетрудно скомпенсировать, соответственно изменяя емкость подстроечного конденсатора. После такой компенсации опасен лишь разброс емкостей используемых антенн и который вызывает сдвиг настройки контура. Однако выбирая
достаточно малой, можно ослабить разброс
до приемлемой величины. Задаваясь разбросом емкостей антенн и допустимым сдвигом настройки, можно определить величину
.
Резонансный коэффициент передачи по напряжению получается равным:
. (4.72)
При замене антенны активно-емкостным эквивалентом
упрощается выражение резонансного коэффициента передачи. В этом случае величина
определяется как
. (4.73)
Если емкость
выбрана в соответствии с правилами, то выполняется условие
и сопротивление антенны можно представить как
. С учетом этого выражение для коэффициента передачи по напряжению преобразуется к виду
. (4.74)
Это выражение показывает, что при настройке контура емкостью, когда величина L остается постоянной, резонансный коэффициент передачи пo напряжению резко изменяется в пределах поддиапозона (Рис.4.28).

Рис.4. 28
Если настройка контура производится изменением индуктивности при постоянной величине емкости С, то резонансный коэффициент передачи по напряжению остается постоянным в пределах поддиапазона. Действительно,
и
. (4.75)
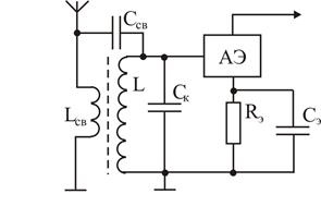
В заключение укажем, что емкостная связь антенны с контуром иногда комбинируется с трансформаторной связью, причем последнюю выполняют с пониженной собственной частотой антенной цепи. Такое входное устройство называют входной цепью с индуктивно-емкостной связью с антенной. Принципиальная схема входной цепи этого типа представлена на рисунке 4.29.
Рис.4. 29
|
В такой схеме при настройке контура емкостью действие трансформаторной связи с антенной несколько уменьшает резонансный коэффициент передачи по напряжению K0, при повышении резонансной частоты, емкостная связь увеличивает. В результате чего величина К0может быть сделана почти одинаковой для всех частот поддиапазона.
Рис.4. 30
|
1 - изменение K0 для трансформаторной связи;
2 - для емкостной связи;
3 - результирующая кривая изменения К0от f0.
При расчете такой схемы необходимо учитывать, что затухание и расстройки, вносимые в контур через каждую из двух применяемых связей, складываются, поэтому величина взаимоиндуктивности М и величину емкости связи Ссв, следует брать приблизительно вдвое меньше, чем это определяется расчетом по выведенным выше формулам. Найдя отдельно величины К0для трансформаторной и емкостной связи с антенной, следует затем их суммировать.
Дата добавления: 2015-08-11; просмотров: 1144;

Рис.4. 26
Рис.4. 27
Рис.4. 29
Рис.4. 30