VII.3. Высокочастотная коррекция.
В широкополосных усилителях гармонических и импульсных сигналов НЧ-коррекция используется довольно редко, так как в большинстве случаев заданные характеристики усилителя можно получить и без её применения, практически ничего при этом не теряя. Высокочастотная же коррекция увеличивает площадь усиления каскада, и, следовательно, повышает его коэффициент усиления при заданной полосе усиливаемых частот, что позволяет уменьшить количество каскадов в усилителе. Поэтому ВЧ-коррекция почти всегда используется в каждом каскаде ШПУ.
Параллельная высокочастотная коррекция.
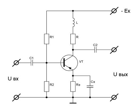
Наиболее употребительной схемой ВЧ-коррекции для ШП-резисторных каскадов, дающей хорошие результаты как в выходных, так и в предварительных транзисторных каскадах с высокоомной нагрузкой (например, работающих на модулятор кинескопа или отклоняющие пластины осциллографической трубки) является схема параллельной коррекции индуктивностью, иногда называемой схемой простой высокочастотной коррекции. Она заключается во введении последовательно с резистором коллекторной нагрузки индуктивности определённой величины (рис.7.4).

Рис. 7.4. Схема высокочастотной коррекции индуктивностью.
Эта индуктивность образует с нагружающий каскад ёмкостью С0 параллельный колебательный контур с частотой резонанса, лежащей в области верхних рабочих частот. В результате полное сопротивление коллекторной нагрузки на этих частотах возрастает и расширяется полоса пропускания каскада. При правильно рассчитанной коррекции полное сопротивление коллекторной нагрузки на верхних частотах диапазона возрастает, что компенсирует падение усиления каскада от влияния паразитной ёмкости С0 = СВЫХ. + СНАГР. + СМОНТ., что может привести к подъёму АЧХ в области высоких частот.
Существуют и более сложные (последовательные) схемы ВЧ-коррекции, использующие индуктивности, включённые последовательно с нагрузкой усилительного каскада. Однако эти схемы сложны в расчётах и настройке, а также не дают заметного выигрыша в площади усиления по сравнению со схемой параллельной коррекции. Поэтому последовательную индуктивную коррекцию в каскадах ШПУ используют редко и чаще всего в ламповых схемах. В транзисторных же каскадах, работающих на следующий транзистор, схемы индуктивной ВЧ-коррекции дают меньший выигрыш из-за необходимости применения низкоомной нагрузки каскада.
Кроме того, из-за наличия дестабилизирующих факторов (колебания температуры, старение, замена транзисторов и др.) изменение характеристик транзисторных усилителей с индуктивной ВЧ-коррекцией при их эксплуатации оказывается очень большим и обычно недопустимым.
В микроэлектронике любого вида индуктивная коррекция оказывается вообще конструктивно невыполнимой.
Высокочастотная коррекция обратной связью.
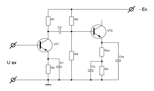
В транзисторных ШП-каскадах, работающих на следующий транзистор, значительно лучшие результаты дают схемы ВЧ-коррекции обратной связью. Наиболее простой из этих схем является схема эмиттерной высокочастотной коррекции (рис.7.5).

Рис.7.5. Эмиттерная высокочастотная коррекция.
Здесь в цепь эмиттера ставят резистор RКЭ, создающий в каскаде глубокую последовательную отрицательную обратную связь по току, уменьшающую усиление во всей полосе частот. Конденсатор небольшой ёмкости СКЭ, включённый параллельно RКЭ, ослабляет эту ООС на частотах, где усиление каскада снижается от влияния входной ёмкости транзистора. Это поднимает усиление на высоких частотах, компенсируя падение АЧХ от влияния входной ёмкости. При определённой величине постоянной времени t = RКЭ×CКЭ каскад с эмиттерной коррекцией имеет частотную характеристику без подъёма с наиболее широкой полосой пропускания (наилучшую АЧХ); при этом выигрыш в площади усиления эмиттерная коррекция обычно даёт в 1,5 ¸ 1,7 раза.
Отрицательная обратная связь, имеющая место в каскаде с эмиттерной коррекцией, снижает нелинейные искажения и помехи, а также сильно уменьшает изменение коэффициента усиления каскада и его характеристик при замене транзисторов, их старении, изменении температуры и других дестабилизирующих факторах. Если падение напряжения питания на резисторе RКЭ достаточно для обеспечения необходимой стабильности точки покоя, то дополнительную цепочку RЭ СЭ из каскада исключают.
Эмиттерная ВЧ-коррекция обычно позволяет получить большее усиление на каскад, чем параллельная ВЧ-коррекция индуктивностью, а поэтому широко используется на практике.
Дата добавления: 2015-07-18; просмотров: 7202;
