Заміна змінної в невласному інтегралі І роду
План
- Абсолютна і умовна збіжність невласного інтегралу І роду
- Заміна змінної в невласному інтегралі І роду
- Інтегруваня за частинами в невласному інтегралі І роду
1.Абсолютна і умовна збіжність невласного інтегралу І роду
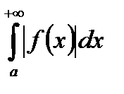
Визначення 1 . НІ І роду
збігається абсолютно, якщо збігається
.
Якщо
збігається , а
розбігається, то кажуть, що
збігається умовно.
Твердження. З абсолютної збіжності невластивого інтегралу витікає його збіжність.
Доведення витікає з загальної достатньої умови збіжності (лекція 37), якщо покласти
.
Теорема 1 (ознака Абеля). Нехай
і
визначені на
і виконуються наступні умови:
1)
інтегрована на
, тобто
є збіжним;
2)
- монотонна і обмежена на
,
тоді
збігається.
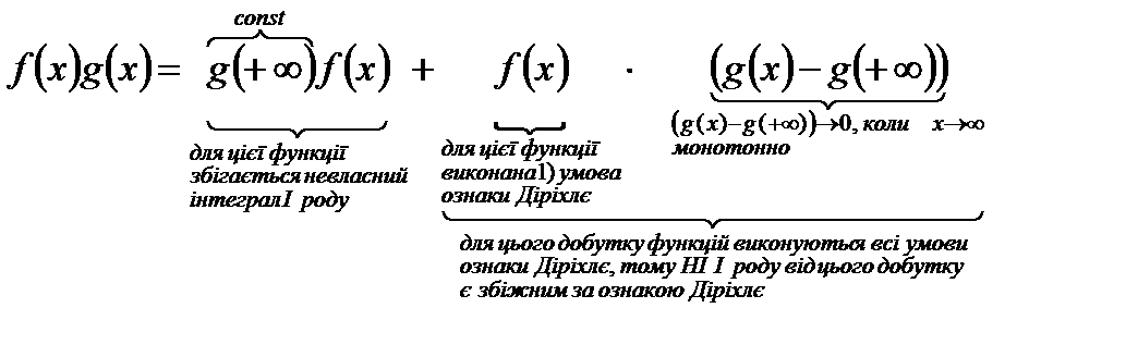
Теорема 2 (ознака Діріхлє). Нехай
і
визначені на
і виконуються наступні умови:
1) для
функція
, яка визначається як
, є обмеженою на множині
;
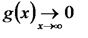
2)
монотонна функція на
,
,
тоді
збігається.
Зауваження. З ознаки Діріхлє витікає ознака Абеля.
Доказ. Покажемо, що висновки, які робляться з теореми Абеля, витікають з умов Діріхлє.
1) В теоремі Абеля для функції
вимагається збіжність
. Інтеграл
збіжний, якщо існує
. З існування границі функції
витікає її обмеженість. Таким чином, виконується перша умова ознаки Діріхлє.
2) В ознаці Абеля функція
повинна бути монотонною і обмеженою. З цього витікає існування скінченної границі
. Враховуючи це, розглянемо
:

Таким чином, маючи умови ознаки Абеля, які накладаються на функції
і
, ми можемо довести збіжність
, користуючись ознакою Діріхлє, що й потрібно було довести.
Приклад. Дослідити на збіжність
.
Покажемо виконання умов Діріхлє для підінтегральної функції. Для цього оберемо:
,
.
Такий вибір є доцільним, оскільки для обраних функцій виконуються умови Діріхлє. Дійсно:
,
що говоре про виконання 1) умови для функції
;
, якщо
до того ж
монотонна,
що свідчить про виконання умови 2). Тому
збігається при
.
Заміна змінної в невласному інтегралі І роду
Теорема 3. Нехай функція
визначена на
, і для неї виконуються наступні умови:
1)
неперервна на
;
2)
є областю значень деякої строго монотонної функції
,
(а можливо
);
3)
- неперервна на
(чи
);
4)
,
тоді збіжність (розбіжність)
рівносильна збіжності (розбіжності)
(чи
) і
.
Доказ витікає з розглядання звичайного інтегралу Римана
, в якому робимо заміну змінною, а потім переходимо до границі, коли
.
Приклад. Обчислити інтеграл
чи довести його розбіжність.
.
Отримана границя не існує, тому поданий інтеграл є розбіжним.
Дата добавления: 2015-08-21; просмотров: 927;
