Выходные динамические характеристики.
Выходные динамические характеристики представляют собой зависимость выходного тока УЭ от напряжения между его выходными электродами при наличии нагрузки в выходной цепи. Например, для биполярных транзисторов, включённых по схеме с общим эмиттером, выходной динамической характеристикой является зависимость коллекторного тока от напряжения между коллектором и эмиттером при постоянном токе базы, т.е.
IK = f (UКЭ) при iБ = Const.
Выходные динамические характеристики являются наиболее употребительными и применяются при анализе и расчёте каскадов предварительного усиления для определения точки покоя на семействе выходных статических характеристик УЭ по следующим известным данным: напряжению питания выходной цепи Е, сопротивлению нагрузки выходной цепи постоянному току R=и напряжению (или току) смещения управляющего электрода. Эта характеристика представляет собой прямую линию. Для её построения используется выражение:
UВЫХ. = Е – IВЫХ.× R = ………………. (4.1)
При UВЫХ. = 0 IВЫХ. = Е / R =.
При IВЫХ. = 0 UВЫХ. = Е.
Полученные значения UВЫХ. и IВЫХ. откладываются на осях семейства выходных статических характеристик и соединяются прямой линией. Прямая, проведенная через обе отмеченные точки, и является выходной динамической характеристикой, которую часто называют нагрузочной прямой постоянного тока. Точка пересечения этой прямой со статической выходной характеристикой для применённого в каскаде напряжения (для лампы) или тока (для транзистора) смещения характеризует режим работы УЭ при отсутствии сигнала на входе и называется точкой покоя. Координаты этой точки определяют ток покоя I0 и напряжения покояU0 между выходными электродами усилительного элемента, связанные уравнением:
U0 = E – I0×R =……………………. (4.2)
При увеличении R =нагрузочная прямая постоянного тока идёт положе, а при уменьшении R = -круче. Способ построения нагрузочной прямой постоянного тока поясняется на рис. 4.1.
Рис. 4.1. Построение нагрузочной прямой постоянного тока и определение
точки покоя на семействе статических выходных характеристик
транзистора.
Выходную динамическую характеристику переменного тока, также представляющую собой прямую линию, используют при расчёте каскадов мощного усиления для графического определения отдаваемых каскадом мощности, тока и напряжения сигнала, потребляемой мощности от источника питания и коэффициента гармоник каскада.
Эту характеристику называют нагрузочной прямой переменного тока. Так как в момент прохождения сигнала через нуль рабочая точка УЭ находится в точке покоя, нагрузочная линия переменного тока пересекается с нагрузочной линией постоянного тока в точке покоя.
Для построения нагрузочной прямой переменного тока отмечают на горизонтальной оси семейства статических выходных характеристик УЭ точку U0 + I0·R~ , где R~ – сопротивление нагрузки выходной цепи переменному току (току сигнала). Проведенная через эту точку и точку покоя прямая и будет являться нагрузочной прямой переменного тока.
В зависимости от схемы каскада сопротивление выходной цепи УЭ переменному току Z может быть меньше, равно или больше сопротивления этой цепи постоянному току R =.

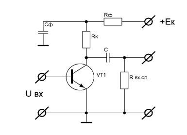
Рис.4.2. Каскад с нагрузкой в выходной цепи с развязывающим фильтром.
В каскаде с включённым непосредственно в выходную цепь резистором R (рис.4.1а) при условии, что внутреннее сопротивление источника питания Е ничтожно по сравнению с сопротивлением этого резистора, сопротивление нагрузки выходной цепи УЭ переменному току активно и равно сопротивлению нагрузки выходной цепи постоянному току, так как оба они равны сопротивлению резистора R:
Z = R~ = R = = R .
В резисторном каскаде с развязывающим фильтром в выходной цепи (рис.4.2) постоянная составляющая выходного тока проходит последовательно через RК и RФ, и сопротивление выходной цепи постоянному току
R = = RК + RФ …………………………. (4.3)

Рис. 4.3. Построение нагрузочной прямой переменного тока параллельным
переносом в точку покоя.
Переменная составляющая коллекторного тока здесь имеет два параллельных пути: через резистор RК, транзистор и источник питания и через цепь С, RВХ.СЛ., где RВХ.СЛ. – входное сопротивление следующего каскада. Разделительный конденсатор С и конденсатор фильтра СФ берут настолько больших ёмкостей, что их сопротивлением для рабочих частот сигнала по сравнению с RВХ.СЛ. можно пренебречь. Поэтому для резистивного каскада, изображённого на рис. 4.3, нагрузкой коллекторной цепи переменному току окажутся параллельно соединённые сопротивления RК и RВХ.СЛ.:
Z = R~ = RК·RВХ.СЛ. / (RК + RВХ.СЛ.) …………… (4.4).
Сравнив выражения (4.3) и (4.4), видим, что в резисторном каскаде сопротивление нагрузки выходной цепи переменному току меньше, чем постоянному.
Нагрузочные прямые постоянного и переменного токов всегда пересекаются в точке покоя; это можно использовать для построения нагрузочной прямой переменного тока. Отложив ток I' = Е / R ~на вертикальной оси семейства выходных статических характеристик, на котором построена нагрузочная прямая постоянного тока и отмеченная точка покоя 0 (рис.4.3), соединяют прямой точку Е на горизонтальной оси с точкой I' на вертикальной оси (рис.4.3, пунктир), что определяет угол наклона нагрузочной прямой переменного тока. Проведя через точку покоя прямую, параллельную пунктирной линии, получают нагрузочную прямую переменного тока.
Нагрузочные прямые переменного тока всегда используют при расчёте усилительных каскадов, работающих при большой амплитуде сигнала. В этих случаях зависимость выходного тока от входного сигнала обладает большой нелинейностью, и аналитические методы расчёта по малосигнальным параметрам УЭ могут дать очень большую ошибку.
Дата добавления: 2015-07-18; просмотров: 4209;
