Фазовая характеристика.
Фазовая характеристика 
ФЧХ считается линейной в пределах полосы пропускания
, определяемой на уровне 


Аналогично определяются коэффициенты усиления по току и мощности.
; 
Зная входную проводимость каскада и проводимость нагрузки легко найти связь между коэффициентами усиления.

, отсюда:
;
.
Зависимость коэффициента усиления от параметров активного элемента и коэффициента включения, рассмотрим на примере следующей эквивалентной схемы:

; 
Обозначим эквивалентную проводимость контура с учетом
всех внешних воздействий.
На резонансной частоте амплитуда напряжения на контуре

Поскольку выходное напряжение каскада
связано с напряжением на контуре коэффициентом включения
, то коэффициент усиления каскада

это выражение и определяет зависимость
от параметров активного элемента, элементов схемы и коэффициентов включения.
Избирательные свойства каскада усиления определяются параметрами колебательного контура
,
,
.
При заданной рабочей частоте характеристическое сопротивление контура
,
эквивалентное затухание 
где
есть собственное затухание контура.
Полоса пропускания каскада будет определяться полосой пропускания эквивалентного контура

- полоса пропускания самого контура без воздействия внешних элементов.
Отсюда видно, что полоса пропускания каскада будет шире чем контура. Ослабление, определяющее избирательные свойства каскада
, где
- обобщенная расстройка.
Таким образом для оценки полосы пропускания при заданной расстройке достаточно знать резонансную частоту усилителя и эквивалентное затухание колебательного контура.
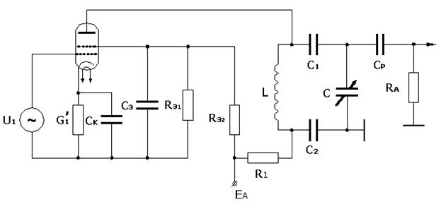
Особенности построения и назначение отдельных элементов УВЧ рассмотрим на примере каскада, собранного по схеме с общим катодом (общим эмиттером). Достаточно распространенной схемой УВЧ является схема с непосредственным включением контура и последовательным питанием.

Нагрузкой лампы является колебательный контур LC. Напряжение с нагрузки через переходную цепочку
передается на вход следующего каскада. Для уменьшения шунтирования контура величина сопротивления
т.е. значительно превосходит максимальную величину нагрузки. Для уменьшения потерь на разделительном конденсаторе
, а его сопротивление по переменной частоте сигнала должно быть меньше
емкость
выбирается следующим образом:
.
На высоких частотах входное сопротивление электронного прибора
, поэтому при выборе величины емкости
следует брать
. Кроме того следует учитывать, что
,
где
- емкость монтажа отнесенная к входу следующего каскада.
При наличии сильных импульсных помех цепочка
может привести к длительному запиранию следующего каскада, т.к. конденсатор
будет заряжаться входным током, после окончания импульса помехи
-разряжается запирая каскад. С учетом большого сопротивления
время разряда может быть значительным. Реально постоянная времени этой цепочки не должна превышать 0,01сек в приемниках - непрерывных сигналов и длительности импульса - в импульсных. При невозможности выполнения этих условий надо переходить к схеме параллельного питания. Резистор
создает автоматическое напряжение смещения за счет падения напряжения на реле от постоянной составляющей тока.

Конденсатор
шунтирует
по переменному току, предотвращая образование отрицательной обратной связи.
Сопротивление конденсатора
выбирается порядка

Экранная сетка питается от делителя
и
, величины которых выбираются следующим образом:
;
,
что позволяет сохранять постоянным напряжение питания экранной сетки. В данных схемах для питания экранной сетки может использоваться гасящее сопротивление
, то этот вариант дает меньшую стабильность напряжения питания. Для ослабления влияния цепи обратной связи между анодом и экранной сеткой величина емкости конденсатора
.
Для подачи напряжения на анод, в контур включен конденсатор
, - емкость которого выбирается исходя из условия:
. При этом он не влияет практически на
.
Являясь элементом колебательного контура конденсатор
, чтобы не вносить большого добавочного затухания должен обладать малыми диэлектрическими потерями. Кроме того
и
образуют сглаживающий фильтр по цепи питания. Для повышения коэффициента сглаживания емкость конденсатора выбирается из условия:

В зависимости от допустимого падения напряжения на
его сопротивление лежит в пределах
кОм.
.
Конденсатор
предотвращает короткое замыкание источника питания при замыкании между пластинами конденсатора переменной емкости. Емкость
выбирается из условий
.
Схема параллельного питания применяется в случаях, когда могут иметь место большие импульсные помехи, способные запирать последующий каскад на длительное время.
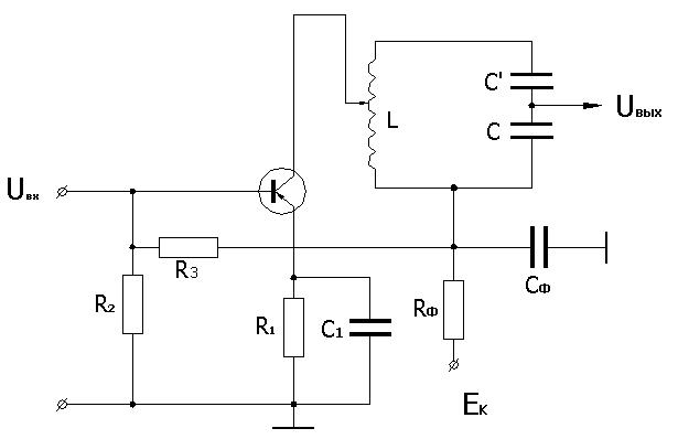
Широкое применение получил усилитель с трансформаторным включением контура, т.к. в нем более удобно подбирать необходимую связь при настройке. Кроме того в данной схеме элементы контура не находятся непосредственно под напряжением анодного питания и отпадает надобность в переходных цепочках.

Транзисторные усилители, собранные по схеме с общим эмиттером аналогичны схеме с общим катодом.
Исключение составляет нежелательность полного включения контура в цепь коллектора, т.к. проводимости транзисторов существенно превышают сопротивление контура. В зависимости от вида связи контура с нагрузкой применяются три разновидности схем с общим эмиттером.
,
,
и
обеспечивают режим работы по постоянному току и термо-компенсацию тока коллектора.
Расчет их величин можно выполнять по следующим формулам:
,
,
,
, где
- напряжение питания коллекторной цепи после фильтра развязки.
- коллекторный ток в рабочей точке.
- ток при нулевом напряжении на коллекторе.
- напряжение на коллекторе в рабочей точке.
- сопротивление нагрузки по постоянному току.
- коэффициент усиления по току.
-
коэффициент стабильности коллекторного тока 
и
- разделяет выход каскада и нагрузку по постоянному току
;
- входное сопротивление следующего каскада.


Во второй схеме нет необходимости в
, так как ее заменяет
.
Коэффициент включения следующего каскада
.
В УВЧ используются следующие способы подключения контуров нагрузки к электродам активного элемента: непосредственное, автотрансформаторное, ёмкостное и трансформаторное. Аналогично может подключаться к контуру и вход следующего каскада.
Важным показателем УВЧ является коэффициент включения
- определяющий долю эквивалентного сопротивления контура, включенную в коллекторную цепь. Его называют коэффициентом неполного включения контура к электронному прибору каскада усиления. Численно
меняется от 0 до 1.
Коэффициент
определяет, какую долю составляет амплитуда выходного сигнала каскада усиления от амплитуды сигнала на контуре.
следует считать коэффициентом включения входа следующего каскада к контуру данного. Таким образом
;
,
где
- амплитуда сигнала на переходе коллектор-эмиттер
- амплитуда сигнала на контуре.
Дата добавления: 2015-07-18; просмотров: 928;
