Сравнительный анализ аналоговых интегральных схем ОУ с использованием справочной литературы.
Рекомендуемая литература:
1. В.Г. Гусев, Ю.М. Гусев «Электроника». М. Высшая школа 1991. стр. 352-369; 610-614.
2. Обосновать выбор ОУ для выходного усилителя звуковой частоты.
Обосновать выбор ОУ для полосового фильтра заданного диапазона частот.
Раздел 3. Логические элементы и устройства на их основе. Тема 3.1. Логические элементы И, ИЛИ, НЕ, И - НЕ, ИЛИ -НЕ их характеристики и принцип построения. 1. Логические элементы.
Для обработки цифровой информации применяются элементы, входные и выходные сигналы которых могут принимать только два значения. Считается, что этим значениям сигнала условно соответствуют два уровня напряжения - логическая «1» и логический «О». Элементы, осуществляющие простейшие операции с такими двоичными сигналами, называют логическими. Логические элементы (ЛЭ), соединяемые определенным образом между собой, позволяют создавать сложные системы обработки информации. Теоретической основой таких систем является алгебра логики, разработанная в середине девятнадцатого века английским математиком Дж. Булем.
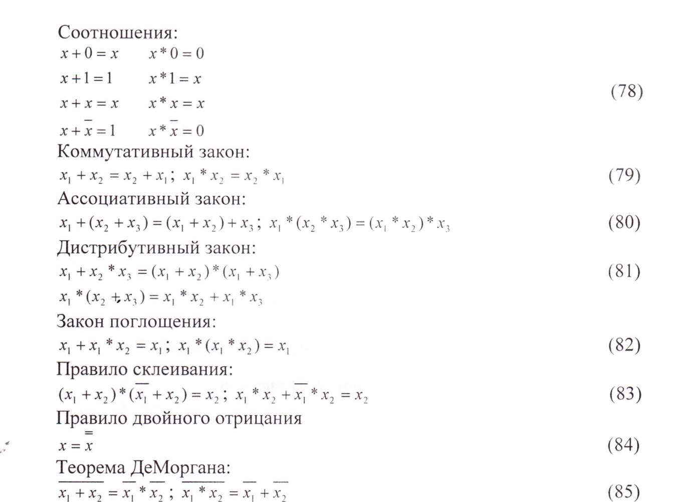
Над переменными х в алгебре логики можно производить определенные операции по установленным правилам. Основными операциями алгебры логики являются:
|
|
Переменная величина х в алгебре логики может принимать только два значения х = 1 (логическая единица); х = 0 (логический нуль). Символы 1 и О означают логические состояния входных переменных на логическую схему. Каждой переменной х в алгебре логики соответствует инверсия переменной X (читается как не х). переменная и ее инверсия одновременно существуют обязательно в противоположных логических состояниях.
Необходимо отметить, что если при реализации схемно - технических решений логических элементов мы пользуемся положительным уровнем напряжения, то такие элементы работают в положительной логике, а если для схемно - технических решений логических элементов мы пользуемся
отрицательным уровнем напряжения (относительно какого - то общего потенциала, например заземляющего проводника), то такие логические элементы работают в отрицательной логике, в целом возможны 4 варианта:
1. положительная логика при положительном напряжении питания
2. положительная логика при отрицательном напряжении питания
3. отрицательная логика при положительном напряжении питания
4. отрицательная логика при отрицательном напряжении питания
|
Из сравнения данных таблиц видно, что в положительной логике уровень логической единицы соответствует высокому значению сигнала (напряжения), а уровень нуля - низкому значению уровня (напряжения) или его отсутствию.
В отрицательной логике наоборот уровень «1» соответствует низкому значению, а уровень «0» - высокому.
Из этого следует, что операция ИЛИ: (y=x1+x2 ) в положительной логике соответствует операции И (
) в отрицательной логике и наоборот. В этом проявляется принцип двойственности алгебры логики.
Основные соотношения, правила и теоремы алгебры логики
|
Дата добавления: 2015-08-11; просмотров: 1456;

Над переменными х в алгебре логики можно производить определенные операции по установленным правилам. Основными операциями алгебры логики являются: