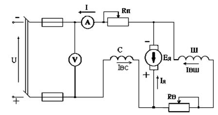
Возбуждений и их основные характеристики. На рис.5.22 изображена схема электродвигателя последовательного возбуждения.
На рис.5.22 изображена схема электродвигателя последовательного возбуждения.

Рис.5.22. Электрическая схема электродвигателя постоянного тока последовательного возбуждения
Общий ток двигателя одновременно является током якоря и током возбуждения
. Обмотка возбуждения имеет небольшое количество витков толстого провода. При пуске двигателя пусковой ток
, где
– сопротивление полностью введённого пускового реостата. Пусковой ток превышает номинальный ток двигателя, поэтому двигатель последовательного возбуждения нельзя включать без нагрузки. Нагрузка обычно составляет примерно
. Рост нагрузки приводит к увеличению
, поэтому двигатели постоянного тока последовательного возбуждения не боятся перегрузки и применяются в приводах кранов, а также троллейбусов, трамваев, метро и т.д.
Из характеристик двигателей последовательного возбуждения применяется только механическая характеристика
при
(рис.5.23).

Рис.5.23. Механическая характеристика электродвигателя постоянного тока последовательного возбуждения
На рис.5.24 и рис.5.25 изображены соответственно схемы электродвигателей постоянного тока смешанного возбуждения с согласным и встречным включением обмоток. Механические характеристики
,
,
изображены на рис.5.26. Характеристики 1 и 2 показывают зависимости частоты вращения двигателя от изменения вращающегося момента соответственно при встречном и согласном включении шунтовой и сериесной обмоток возбуждения.

Рис.5.24. Электрическая схема электродвигателя постоянного тока
смешанного возбуждения с согласным включением обмоток возбуждения
При согласном включении шунтовой и сериесной обмоток возбуждения (кривая 2) двигатель имеет менее жесткую характеристику. Это объясняется тем, что суммарный магнитный поток статора увеличивается, а частота вращения двигателя, изменяющаяся по соотношению
, уменьшается.
При встречном включении обмоток возбуждения двигатель имеет жесткую механическую характеристику (кривая 1), при этом уменьшается общий магнитный поток статора двигателя при увеличении нагрузки.

Рис.5.25. Электрическая схема электродвигателя постоянного тока смешанного возбуждения с встречным включением обмоток возбуждения

Рис.5.26. Механические характеристики электродвигателя постоянного тока при встречном и согласном включении шунтовой и сериесной обмоток возбуждения
Регулирование скорости двигателя осуществляется изменением нагрузки. Электродвигатели смешанного возбуждения применяют для электроприводов кранов, компрессоров, насосов.
Дата добавления: 2015-07-24; просмотров: 777;
