Резистивное заземление нейтрали
В настоящее время в сетях напряжением до 35 кВ все чаще применяется резистивное заземление нейтрали - заземление нейтрали через активное сопротивление

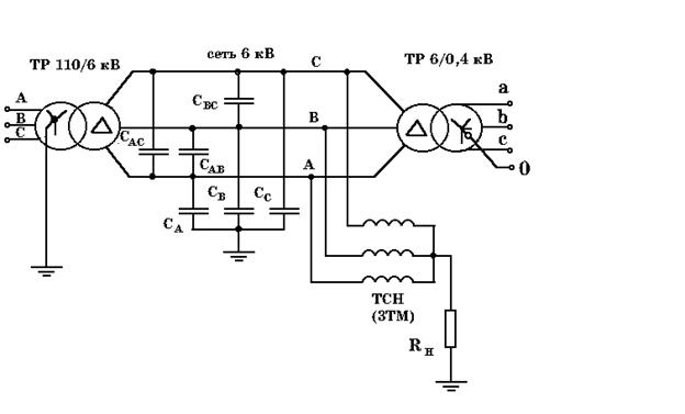
Рис. 9.9. Резистивное заземление
При ОЗЗ в сетях с заземленной через резистор нейтралью во всех присоединениях протекают собственные емкостные токи, а в поврежденном присоединении, кроме того, протекает активный ток, создаваемый резистором. Это позволяет решить две важные задачи:
- селективно определить поврежденное присоединение (за счет простых релейных защит, действующих на отключение или сигнал) и незамедлительно принять меры по устранению повреждения;
- существенно ограничить уровень дуговых перенапряжений при ОЗЗ и исключить феррорезонансные процессы.
Применяются три варианта заземления нейтрали сетей 6 – 35 кВ через резистор: низкоомное, высокоомное и комбинированное.
Низкоомное резистивное заземление нейтрали применяется в случаях, когда ОЗЗ должно быть селективно отключено в течение минимально возможного времени. При этом ток в нейтрали должен быть достаточным для работы релейной защиты на отключение. В этом случае преимущество сети с изолированной нейтралью полностью исчезает, так как при ОЗЗ потребитель теряет питание по данной линии. Однако такой режим необходим там, где при ОЗЗ может возникнуть опасность для людей при падении провода ЛЭП на землю – люди могут попасть под шаговое напряжение или напряжение прикосновения.
Низкоомное заземление нейтрали с возможностью отключения поврежденных участков сети целесообразно применять в тех сетях, где обеспечена необходимая степень резервирования и автоматизации респределительных электрических сетей, систем электроснабжения и технологических процессов. В чисто кабельных сетях с высокой стеенью резервирования экономически и технически выгодно перейти от компенсированной системы заземления нейтрали (с применением ДГР) к нейтрали, заземленной через низкоомный резистор, сотключением поврежденного присоединения без выдержки времени.
Высокоомное резистивное заземление нейтралицелесообразно применять в тех случаях, когда сеть должна иметь возможность длительной работы в режиме ОЗЗ до обнаружения места ОЗЗ. При этом ток в нейтрали должен быть такой величины, чтобы исключить появление опасных дуговых перенапряжений и снижение электробезопасности, но быть достаточным для определения поврежденного присоединения и работы релейной защиты на сигнал.
Защита от внутренних перенапряжений, и в частности от феррорезонансных при неполнофазных режимах питания понижающих трансформаторов и электродвигателей, требует применения устройств, способных потребить энергию, запасенную элементами сети в их емкости и индуктивности. В зависимости от параметров сети эта энергия может составлять десятки киловатт в течение нескольких десятков секунд. Таким устройством, решающим задачу комплексной защиты сети с изолированной нейтралью от всех видов внутренних перенапряжений, является устройство заземления нейтрали сети через высокоомное активное сопротивление. Величина такого сопротивления оптимизируется по признакам необходимости и достаточности. Для подавления феррорезонансных перенапряжений величина резистора должна быть не менее величины критического сопротивления для контура схемы замещения сети. Критическое сопротивление определяется величиной емкости сети.
В сетях 35 кВ высокоомный резистор подключают к нейтрали одного из питающих трансформаторов, имеющих соединенную в “звезду” обмотку 35кВ с выведенной нейтралью. В этом случае не требуется никаких изменений в работе устройств РЗА. Высокоомный резистор может быть собран из элементов, используемых в качестве шунтирующих резисторов на выключателях типа ВВН или ВВ 220 и 330 кВ. Сопротивление одного резистора 15 кОм, длительная мощность 1,5 кВт. Минимальное число последовательно включенных элементов четыре, а суммарное сопротивление такого резистора 60 кОм.
Для подключения высокоомного резистора к нейтрали сети 6-10 кВ необходим заземляющий трансформатор с соединением обмоток “звезда с выведенной нейтралью - треугольник” мощностью 40 кВА. Величина сопротивления резистора определяется исходя из емкости сети, а мощность его из допустимого времени воздействия напряжения сети при однофазном замыкании на землю. Комплектация резистора может быть выполнена из единичных бетэловых резисторов типа РШ-2 (сопротивление 200 и 300 Ом) или из резисторов типа РНВ-6/10 (сопротивление 500 или 1000 Ом), выпускаемых московским НПО “Энерготехпром”. Однако для устройств заземления нейтрали через высокоомное сопротивление предпочтительнее проволочные резисторы, так как они допускают большие нагрузки и более надежны в эксплуатации.
Для подключения заземляющего трансформатора с резистором в нейтрали необходима отдельная ячейка с собственными устройствами РЗА. Схема подключения устройства к сети с изолированной нейтралью приведена на рис. 8.36.

Рис. 9.10. Защита сети 6 кВ от перенапряжений подключением
резистора к нейтрали сети.
Аналогичная система защиты сетей СН электростанций предусмотрена следующими директивными документами: “О защите от замыканий на землю сети 6,3 кВ СН для ТЭС и АЭС” N 2 799-Э, “О повышении надежности сетей 6 кВ собственных нужд энергоблоков АЭС (Циркуляр Ц-01-88)”. Однако внедрение такой системы защиты возможно только в сетях, имеющих защитное отключение от однофазного замыкания на землю. Кроме того, заземление нейтрали, предписываемое директивными документами, осуществляется через бетэловые резисторы с суммарным сопротивлением 100 Ом, что создает в сети 6 кВ активный ток 30 А в месте замыкания на землю. Это значительно больше, чем необходимо для подавления перенапряжений, и приводит к увеличению объема разрушений в месте замыкания от дуги такой величины.
Эти недостатки исключены при заземлении нейтрали сети через высокоомный резистор, выбранный из величины емкости сети. Высокоомный резистор в нейтрали системы (как правило, в нейтрали специального вспомогательного трансформатора мощностью не менее S = U 2ном /(3·RN)) (9.1)
обеспечивает стекание заряда нулевой последовательности за время Т между ближайшими замыканиями (при Unp>Uфтах), составляющее полупериод промышленной частоты (Т = 0,01 с). Сопротивление где 3Т @ 0,01 с.
Резистор, выбранный из этого условия, создает в месте повреждения активную составляющую тока, равную емкостной. Действительно ток замыкания IС = 3 ·ωС ·Uф а ток резистора - IRN = Uф / RN . Из условия IС = IRN получается:
RN = Uф / IС =1 / 3ωС ≡ 1 /(900 · C). (9.2)
При чисто емкостной цепи замыкания на землю резистор, выбранный таким образом, увеличивает ток замыкания в √2 раз.
Важной особенностью применения высокоомного сопротивления в нейтрали по сравнению с компенсацией является то, что при уменьшении емкости сети постоянная времени стекания свободного заряда через выбранный по приведенным условиям резистор, уменьшается, и, следовательно, эффект ограничения перенапряжения не изменяется. Если же постоянная времени увеличивается, что бывает редко, то в диапазоне изменения ее на 20-30% кратность перенапряжений достигает не более
2,5 Uф.
После подключения к нейтрали резистора феррорезонансные явления практически прекращаются.
Высокомные резисторы, уменьшающие уровни перенапряжений и время их воздействия, необходимо устанавливать на ПС, питающих преимущественно воздушную сеть и не имеющих высокой степени резервирования.
Комбинированное заземление нейтрали осуществляется путем присоединения высокоомного резистора параллельно ДГР и позволяет снижать уровень перенапряжений при неточной настройке ДГР, а также способствует работе на сигнал релейных защит.
Выбор типа резистора для заземления нейтрал производится по трем основным критериям:
- резистор должен обеспечивать снижение уровня дуговых перенапряжений;
- сопротивление резистора в нейтрали должно гарантировать протекание активного тока в поврежденном присоединении, достаточного для действия релейных защит на сигнал или отключение поврежденного присоединения;
- при заземлении нейтрали через резистор должны соблюдаться условия электробезопасности для людей при ОЗЗ на подстанциях (ПС) и распределительных пунктах (РП) с учетом существующего нормирования величины допустимого напряжения прикосновения.
Вопросы для самоконтроля.
1. Какие способы заземления нейтрали используются в электрических сетях?
2. В каких сетях применяется изолированная нейтраль?
3. Для чего применяется дугогасящий реактор (ДГР)? Почему он называется дугогасящим?
4. В каких целях используют резистивное заземление нейтрали? В каких случаях используют высокоомное, а в каких низкоомное заземление нейтрали?
5. Как режим нейтрали влияет на уровень перенапряжений в электрической сети?
6. Какими факторами определяется выбор режима нейтрали в электрической сети?
Дата добавления: 2015-07-06; просмотров: 4485;
