Многокаскадное соединение усилителей
Применяется для увеличения общего коэффициента усиления по напряжению. Разделяют два типа многокаскадных усилителей.
1. С RC - связью между каскадами;
2. С трансформаторной связью.

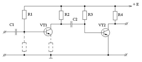
Рис.5.18. Схема с RC - связью между каскадами
Такие усилители отличаются простотой конструкции, надежностью в эксплуатации, малыми габаритами (особенно в схеме НЧ – усилителей).
Такая схема наиболее распространенна и доступна.

Рис.5.19. Схема с трансформаторной связью между каскадами
Преимущества такой схемы:
Трансформатор, как дополнительный преобразовательный элемент может обеспечивать самостоятельное усиление сигнала в зависимости от коэффициента передачи. С помощью трансформаторов может быть обеспечена гальваническая развязка каскадов, что увеличивает надежность схемы и уменьшает уровень шумов. Трансформатор удобен для согласования каскадов.
Недостатки:
Трансформатор вносит дополнительные частотные искажения, имеет большие габариты, особенно в случае НЧ – сигнала и большую стоимость. Первичные каскады усиления являются усилителями напряжения и должны обеспечивать необходимое усиление сигнала при минимуме частотных искажений. Они работают обычно в классе усиления А. Оконечный каскад усиления является усилителем мощности. Его задача - отдавать максимальную мощность в нагрузку.
Дата добавления: 2015-08-04; просмотров: 767;
