Классификация информационных сетей
ИС могут быть классифицированы по следующим основным признакам: категории абонентов, скорости передачи сообщений, размеру сети, типу структуры сети, способам коммутации, способам управления сетью.
По категории абонентов ИС можно подразделит на сети общего пользования, которые предназначены для обслуживания широкого класса абонентов – населения, предприятий, учреждений, и ведомственные, предназначенные для определенного ограниченного круга пользователей. Такие сети создаются министерствами, ведомствами, предприятиями.
Типичным примером сети общего пользования являются коммутируемые телефонные сети общего пользования (КТСОП), еще до недавнего времени бывшие единственным доступным средством передачи данных между аппаратурой пользователей, принадлежащей разным производителям. КТСОП представляет собой совокупность местных и междугородных автоматических телефонных станций (АМТС) и коммутационных узлов, международных центров коммутации, оконечных абонентских устройств, а также каналов и линий телефонной сети. КТСОП представляет собой иерархию различных телефонных сетей: местных, внутризоновых, междугородных, международных, разделяемых в основном по территориальному принципу. Каждая из названных сетей строится с использованием соответствующего типа топологии.
Однако, коммутируемые соединения, осуществляемые КТСОП, не обеспечивают высоких скоростей передачи и дорого стоят.
По этим причинам создаются коммутируемые сети данных общего пользования (КСДОП), предназначенные специально для передачи данных.
КСДОП имеет иерархический принцип построения. Первый уровень структуры КСДОП представлен общероссийской сетью, узлы коммутации которой соединены по принципу «каждый с каждым». Второй уровень составляют региональные сети, в которых реализован радиально-узловой принцип построения. Пользователи сети подключаются к узлам коммутации либо непосредственно, либо через концентраторы нагрузки.
Концентратор нагрузки – устройство, предназначенное для сбора данных от нескольких пользователей и введения их в высокоскоростную линию для передачи на узел коммутации.
Взаимодействие между различными сетями передачи данных организуется через шлюзы. Шлюзом называется устройство, посредством которого соединяются сети разных архитектур.
Благодаря успехам интегральной технологии обычные аналоговые коммутируемые телефонные сети заменяются цифровыми, обеспечивающими возможность непосредственной передачи данных и со значительно большей скоростью.
Цифровая сеть связи общего пользования – часть телефонной сети общего пользования, в которой одни и те же устройства цифровой коммутации и цифровые тракты используются одновременно для различных видов электросвязи (передачи речи, передачи данных и др.).
Практически это означает, что с введением единых протоколов взаимодействия сетей и систем, а также единой процедуры установления и разрушения соединения ликвидируются самостоятельные службу электросвязи для передачи речи, текста, данных и т.д., в связи с чем эти сети называются цифровыми сетями с интеграцией услуг (ЦСИУ или ISDN – Integrated Services Digital Network). ISDN строятся на основе следующих принципов:
1. Все виды сообщений передаются в цифровой форме, начиная от абонентского терминала пользователя.
2. Соединения абонентов проходят по сквозному цифровому каналу, т.е. используется способ коммутации каналов, однако, возможна передача данных с использованием коммутации пакетов.
3. Пользователи имеют доступ к сетевым службам через ограниченный набор стандартных многофункциональных интерфейсов или стыков.
4. Каждая абонентская установка имеет только один абонентский номер, независимо от количества и вида передаваемых сообщений и количества применяемых в абонентской установке абонентских терминалов.
5. Терминалы одной абонентской установки могут быть включены с использованием топологии «шина», «звезда», «точка к точке».
6. Возможно установление соединений не только между абонентскими установками, но и между различными терминалами одно абонентской установки.
7. Абоненты существующих аналоговых телефонных сетей могут соединяться с абонентами ISDN через шлюзы.
8. Пользователям обеспечивается доступ к широкому диапазону услуг, включая как речевые, так и неречевые.
В настоящее время различают узкополосную (N-ISDN) и широкополосную (B-ISDN) цифровые сети с интеграцией услуг. N-ISDN – сеть, обеспечивающая скорость передачи до 2048 кбит/с и используемая для передачи речи, низкоскоростной передачи данных и черно-белых изображений.
Небольшие скорости N-ISDN оказались сдерживающим фактором при попытке интеграции таких служб, как передач подвижных цветных изображений с высокими показателями качества, передача больших объемов данных с высокими скоростями и т.д. Этим определяется переход от N-ISDN к B-ISDN, обеспечивающей скорости выше 2048 кбит/с. Широкополосные ISDN предназначены для высокоскоростной передачи информации, например, сигналов цветного телевидения (4-6 Мбит/с), телевидения высокой четкости (16-24 Мбит/с), цветного факсимиле (30-60 Мбит/с), машинной графики с высокой разрешающей способностью (20-100 Мбит/с), пересылки файлов (до сотен Мбит/с). Такая сеть базируется на магистральных волоконно-оптических линиях.
В состав структуры ISDN в общем случае входят две подсети: магистральная сеть и абонентская или терминальная сеть. Магистральная сеть включает в себя узлы автоматической коммутации и соединяющие их каналы связи, а также систему управления магистральной сетью. Терминальная сеть содержит терминалы, абонентские пункты, концентраторы, абонентские линии или каналы связи и систему управления терминальной сетью. В ISDN определены два типа каналов, исходя из характера передаваемых по ним сигналов: основные информационные каналы, по которым передается только полезная информационная нагрузка; служебные каналы сигнализации, по которым передаются сигналы взаимодействия и управления для обеспечения установления соединений между оконечными устройствами и системами коммутации.
На базе ISDN планируется создание интеллектуальной сети связи (ИСС), предназначенной для обеспечения быстрого и эффективного предоставления новых услуг связи путем создания механизмов и способов их спецификации, разработки, верификации и внедрения на новой технологической основе. ИСС наряду с традиционными компонентами содержит новые составляющие: сервисные центры, обеспечивающие предоставление услуг; базы данных; сложную систему сигнализации для осуществления скоростной коммутации. Реализация ИСС осуществляется за счет того, что функции коммутации остаются в базовой коммутируемой сети, а функции логической обработки и предоставления услуг переносятся в надстройку.
Надстройка ИСС включает в себя: а) коммутационную систему, представляющую собой оконечный узел коммутации, где размещается точка коммутации сервиса, т.е. модуля, который распознает вызов, требующий выполнения дополнительных видов обслуживания; б) интеллектуальную периферию, содержащую синтезаторы и распознаватели речи; в) центр управления услугами, содержащий интерпретатор вида сервиса (модуль, который содержит логические средства и данные, необходимые для обслуживания заявки на тот или иной вид сервиса), сетевую информационную базу данных, в которой хранятся данные о номерах и адресах абонентов, параметры маршрутов установления соединений, сервисные логические программы выполнения различных видов сервиса; устройства управления сетевыми ресурсами; г) систему оперативного управления, являющуюся частью системы административного управления.
Таким образом, ИСС объединяет в себе существующие и перспективные сети связи.
Контрольные вопросы к лекции 1
1-1. Чем продиктована необходимость создания ИС?
1-2. Без чего невозможно создание ИС?
1-3. Что является теоретической основой создания ИС?
1-4. Сколько уровней выделяется в ЭМВОС?
1-5. В чем состоит основная идея ЭМВОС?
1-6. Какими средствами реализуются функции уровней ЭМВОС?
1-7. Какими средствами реализуются функции высших уровней ЭМВОС?
1-8. Какими средствами реализуются функции сетевого и канального уровней ЭМВОС?
1-9. Какими средствами реализуются функции физического уровня ЭМВОС?
1-10. Какой уровень ЭМВОС является наиболее близким к пользователю?
1-11. Какой уровень ЭМВОС является наиболее далеким от пользователя?
1-12. Что называется каналом передачи данных?
1-13. Какие параметры соединения определяет физический уровень?
1-14. Какие основные функции реализует физический уровень?
1-15. Какой уровень называют уровнем управления звеном данных?
1-16. Какие функции реализуются средствами канального уровня?
1-17. Как называется блок данных, сформированный на канальном уровне?
1-18. Как называется аппаратно-программный комплекс, реализующий функции физического и канального уровней?
1-19. Что называется системой обработки данных?
1-20. Что входит в состав технических средств СОД?
1-21. Для чего предназначено программное обеспечение СОД?
1-22. В чем состоят функции СОД?
1-23. Что представляет собой информационная сеть?
1-24. В чем состоит эффект от объединения СОД в ИС?
1-25. Какие составляющие входят в структуру ИС?
1-26. Что называется каналом связи?
1-27. Что используется в качестве среды распространения сигнала в каналах ИС?
1-28. В чем состоит назначение оконечного оборудования данных?
1-29. Для чего предназначена аппаратура передачи данных?
1-30. Для чего предназначены центры коммутации?
1-31. Что входит в состав центров коммутации?
1-32. Как ИС подразделяются по категории абонентов?
1-33. Что представляет собой коммутируемая телефонная сеть общего пользования?
1-34. По какому принципу строятся КСДОП?
1-35. Какое устройство называется концентратором нагрузки?
1-36. Какое устройство называется шлюзом?
1-37. На основе каких принципов строятся ЦСИУ?
1-38. Из каких подсетей состоит структура ЦСИУ?
1-39. Какие новые составляющие входят в структуру интеллектуальной сети связи?
1-40. Что включает в себя надстройка интеллектуальной сети связи?
Лекция 2. Классификация информационных сетей по скорости передачи, размеру сети и типу структуры
По скорости передачи сообщений ИС делятся на низкоскоростные, среднескоростные и высокоскоростные.
По размеру сети ИС можно подразделить на глобальные (международные, национальные, региональные), охватывающие большие географические территории, и локальные, располагающиеся на ограниченных территориях предприятия, учреждения, здания.
По типу структуры сети ИС делятся на иерархические и неиерархические. Глобальные сети имеют иерархическую структуру, в которой выделяются несколько уровней иерархии, часто получающих собственное название – местные, зоновые, магистральные сети. Большинство сетей общего пользования строятся по иерархической структуре. К достоинствам сетей с иерархической структурой относятся возможность сравнительно просто реорганизовывать сеть при необходимости обслуживания новых регионов и обеспечивать обмен информацией между различными ступенями иерархии. Неиерархические структуры чаще всего используются при создании локальных сетей и имеют обычно одну ступень иерархии.
Выбор той или иной структуры зависит от требований пользователей, величины нагрузки и ряда других факторов. На нижней ступени иерархии и неиерархических сетях наиболее распространенными являются радиальная, кольцевая, шинная, кратчайшесвязная структуры. На верхних уровнях иерархии при необходимости обеспечения весьма высоких показателей надежности используются полносвязные структуры. Высокой надежностью характеризуются сети с алмазной и решетчатой структурой, применяемые для построения сетей для связи с подвижными объектами.
Сети на каждой ступени иерархии, на межступенчатых участках, а также неиерархические сети могут иметь различную топологию.
Топологией сети называется организация внутренних коммуникаций вычислительной системы. Топологию сети определяет множество узлов, объединенных множеством каналов.
В зависимости от того, остается ли конфигурация взаимосвязей неизменной, различают сети со статической и динамической топологией. В сетях со статической топологией структура взаимосвязей фиксирована. В сетях с динамической топологией в процессе функционирования конфигурация взаимосвязей с помощью программных средств может быть оперативно изменена.
При описании топологии сетей их характеризуют с помощью следующих параметров:
- размера сети;
- числа связей;
- диаметра;
- порядка узла;
- пропускной способности;
- задержки;
- связности;
- ширины бисекции.
Размер сети численно равен количеству узлов, объединяемых сетью.
Число связей – это суммарное количество каналов между всеми узлами сети.
Диаметр сети, называемый также коммуникационным расстоянием, определяет минимальный путь, по которому проходит сообщение между двумя наиболее удаленными друг от друга узлами сети. С возрастанием диаметра сети увеличивается общее время прохождения сообщения, поэтому разработчики сетей стремятся по возможности использовать топологии с меньшим диаметром.
Порядок узла. Каждый узел сети связан с прочими узлами множеством входных и выходных каналов. Порядок узла представляет собой сумму числа входных и выходных каналов узла, т.е. равен числу узлов сети, с которыми данный узел связан напрямую. Увеличение значения порядка узла ведет к усложнению коммутационных устройств сети и, как следствие, к дополнительным задержкам в передаче сообщений. С другой стороны, увеличение порядка узлов позволяет использовать топологии, которые имеют меньший диаметр сети. Кроме того, разработчики сетей обычно отдают предпочтение таким топологиям, где порядок всех узлов одинаков, что позволяет строить сети с использованием модульного принципа.
Пропускная способность сети характеризуется количеством информации, которое может быть передано по сети в единицу времени.
Задержка сети – это время, требуемое для прохождения сообщения через сеть. В сетях, где время передачи сообщений зависит от маршрутов, по которым оно может быть передано, вводятся понятия средней, минимальной и максимальной задержки сети.
Связность сети можно определить как минимальное число узлов или каналов связи, которые должны выйти из строя, чтобы сеть распалась на две непересекающиеся сети.
Связность сети характеризует устойчивость сети к повреждениям, то есть ее способность обеспечивать функционирование при отказе компонентов.
Ширина бисекции. Срезом сети C(N1, N2) называется множество каналов, разрыв которых разделяет множество узлов сети на два непересекающихся подмножества узлов N1, и N2. Каждый элемент среза – это канал, соединяющий узел из набора узлов N1 с узлом из набора узлов N2.
Бисекция сети – это срез сети, разделяющий ее примерно пополам, т.е. N2 £ N1 £ N2+1.
Ширину бисекции характеризуют минимальным числом каналов, разрываемых при всех возможных бисекциях сети. Ширина бисекции позволяет оценить число сообщений, которые могут быть переданы по сети одновременно, при условии, что это не вызовет конфликтов из-за попытки использования одних и тех же узлов или каналов связи.
Из возможных критериев классификации сетей со статической топологией чаще всего выбирают их размерность. С этих позиций различают:
- одномерные топологии (линейная);
- двумерные топологии (кольцо, звезда, дерево, решетка);
- трехмерные топологии (полносвязная, кратчайшесвязная, хордальное кольцо);
- гиперкубическая топология.
В простейшей линейной топологии узлы сети соединены в цепочку.
Стандартная кольцевая топология представляет собой линейную цепочку, концы которой соединены между собой.
В зависимости от числа однонаправленных каналов между соседними узлами различают однонаправленные и двунаправленные кольца.
Один из способов уменьшения большого диаметра кольцевой сети состоит в добавлении каналов в виде хорд, соединяющих определенные узлы кольца. Такая топология называется хордальным кольцом. Дальнейшее увеличения порядка узлов кольца позволяет добиться еще большего сокращения длины тракта передачи сообщений. Примером такой топологии является кольцевая топология с циклическим сдвигом связей.
Сеть со звездообразной топологией объединяет множество узлов первого порядка посредством специализированного центрального узла, называемого концентратором.
В сетях с древовидной топологией каждый узел более высокого уровня связан с двумя узлами следующего по порядку более низкого уровня. При больших объемах пересылок между несмежными узлами древовидная топология оказывается недостаточно эффективной. Это связано с тем, что на более высоких уровнях сети вероятность затора из-за недостаточной пропускной способности каналов выше.
Этот недостаток устраняется с помощью топологии, называемой «толстым» деревом. Идея «толстого» дерева состоит в увеличении пропускной способности коммуникационных каналов на верхних (прикорневых) уровнях сети. С этой целью на верхних уровнях узлы связываются не одним, а несколькими каналами, причем, чем выше уровень, тем больше число каналов. Для таких топологий вводится еще один параметр, называемый высотой дерева и определяемый как h=max[log2N].
Простейшим примером сети с решетчатой топологией является плоская прямоугольная матрица узлов, каждый из которых соединен с ближайшими соседями. Если провести операцию свертывания плоской матрицы, соединив информационными каналам одноименные узлы левого и правого столбцов или одноименные узлы верхней и нижней строк плоской матрицы, то из плоской конструкции получается топология типа цилиндра. В цилиндрической топологии каждая строка или столбец матрицы представляют собой кольцо. Если одновременно провести свертывание плоской матрицы в обоих направлениях (то есть по строкам и по столбцам) получим тороидальную топологию сети.
В полносвязной топологии каждый узел напрямую связан со всеми остальными узлами сети.
Рассмотренные вопросы исследуются в лабораторной работе №1 «Модели структур информационных сетей» [1. с. 4-13]
Алгоритм получения сети с гиперкубической топологией можно описать следующим образом. Линия, соединяющая два узла, определяет одномерный гиперкуб. Квадрат, образованный четырьмя узлами – двумерный гиперкуб, а куб из восьми узлов – трехмерный гиперкуб. Из этого логического ряда следует алгоритм получения m-мерного гиперкуба: начинаем с (m-1)-мерного гиперкуба, делаем его идентичную копию и добавляем связи между каждым узлом исходного гиперкуба и одноименным узлом копии.
Характеристики сетей со статической топологией приведены в табл. 1.1.
| Таблица 1.1. Характеристики сетей со статической топологией | |||||
| Топология | Размер сети | Число связей | Диаметр | Порядок узла | Ширина бисекции |
| Линейная | N узлов | N-1 | N-1 | 2 | 1 |
| Кольцо | N узлов | N | [N/2] | 2 | 2 |
| Звезда | N узлов | N-1 | 2 | 1 | 1 |
| Двоичное дерево | Высота дерева H=log2n | N-1 | 2(h-1) | 3 | 1 |
| Двумерная решетка | M*m, где M=Ön | 2n-2m | 2(m-1) | 4 | Ön |
| Двумерный тор | M*m, где M=Ön | 2n | 2[m/2] | 4 | 2m |
| Гиперкуб | N узлов, N=log2n | Nn/2 | N | N | N/2 |
В сетях с динамической топологией соединение узлов обеспечивается электронными ключами, варьируя установки которых можно менять топологию сети. В отличие от статических топологий, где роль узлов играют сами объекты информационного обмена, в узлах сетей с динамической топологией располагаются коммутирующие элементы, а устройства, обменивающиеся сообщениями (терминалы), подключаются к их входами и выходам. Обычно ключи в таких сетях группируются в ступени коммутации. В зависимости от того, сколько ступеней коммутации содержит сеть, она может быть одноступенчатой или многоступенчатой. Наличие более чем одной ступени коммутации позволяет обеспечить множественность путей между любыми парами входов и выходов. Минимальным требованием к такой сети является поддержка соединения любого входа с любым выходом. Для этого в сети с n входами и n выходами система ключей обязана предоставлять n! вариантов коммутации входов и выходов. Проблема усложняется, когда сеть должна обеспечить одновременную передачу данных между многими парами терминальных узлов, причем так, чтобы не возникали конфликты или блокировки из-за передачи данных через одни и те же коммутирующие элементы в одно и то же время. Подобные технологии должны поддерживать nn вариантов коммутации.
С этих позиций все динамические топологии разделяются на три типа: неблокирующие, неблокирующие с реконфигурацией и блокирующие. В неблокирующих сетях обеспечивается соединение между любыми парами входных и выходных терминалов без перенастройки коммутирующих элементов сети. В неблокирующих сетях с реконфигурацией также возможна реализация соединений между произвольными входными и выходными терминалами, но для этого необходимо изменить настройку коммутаторов сети и маршруты связи между соединенными терминалами. В блокирующих сетях, если какое-либо соединение уже установлено, это может стать причиной невозможности установления других соединений.
Из всего данного класса сетей ограничимся упоминанием о наиболее простом виде сетей с динамической топологией, какими являются сети с шинной архитектурой. При одношинной топологии все узлы имеют порядок, равный единице, и подключены к одной совместно используемой шине. В каждый момент времени обмен сообщениями может вести только одна пара узлов, то есть на период передачи сообщения шину можно рассматривать как сеть, состоящую из двух узлов, в силу чего ее диаметр всегда равен единице. Также единице равна и ширина бисекции, поскольку топология допускает одновременную передачу только одного сообщения. Одношинная конфигурация может быть полезной, когда число узлов невелико, то есть трафик шины мал по сравнению с ее пропускной способностью.
Одношинную топологию часто используют для объединения нескольких узлов в группу, называемую кластером, после чего из таких кластеров образуют сеть на базе других видов топологии.
Контрольные вопросы к лекции 2
2-1. Как ИС подразделяются по скорости передачи сообщений?
2-2. На какие классы ИС подразделяются по размеру сети?
2-3. Чем отличаются глобальные и локальные ИС?
2-4. На какие классы ИС подразделяются по типу структуры?
2-5. Что является достоинством сетей с иерархической структурой?
2-6. От чего зависит выбор той или иной структуры сети?
2-7. Что называется топологией сети?
2-8. Чем отличаются сети со статической и динамической топологией?
2-9. Перечислите параметры, используемые при описании топологии сети.
2-10. Чему равен размер сети?
2-11. Как определяется число связей сети?
2-12. Что называется диаметром сети?
2-13. Что называется порядком узла?
2-14. К чему приводит увеличение порядка узла?
2-15. Что характеризует пропускная способность сети?
2-16. Что называется задержкой сети?
2-17. Что называется связностью сети?
2-18. Что характеризует связность сети?
2-19. Что называется срезом сети?
2-20. Что называется бисекцией сети?
2-21. Чем характеризуется ширина бисекции сети?
2-22. На какие классы подразделяются топологии сети по размерности?
2-23. Чем характеризуется линейная топология?
2-24. Что представляет собой кольцевая топология?
2-25. Что представляет собой двунаправленное кольцо?
2-26. Что представляет собой хордальное кольцо?
2-27. Чем характеризуется звездообразная топология?
2-28. Чем характеризуется древовидная топология?
2-29. Чем характеризуется топология, называемая толстым деревом?
2-30. Что представляет собой решетчатая топология?
2-31. Что представляет собой цилиндрическая топология?
2-32. Что представляет собой тороидальная топология?
2-33. Что представляет собой полносвязная топология?
2-34. Опишите алгоритм получения сети с гипркубической топологией.
2-35. За счет чего обеспечивается изменение топологии сети в сетях с динамической топологией?
2-36. Чем характеризуются неблокирующие сети?
2-37. Чем характеризуются блокирующие сети?
2-38. К какому типу топологий относится шинная топология?
2-39. Чему равны порядок узла, диаметр и ширина бисекции сети с шинной топологией?
2-40. Что называется кластером?
Лекция 3. Классификация информационных сетей по способам коммутации и способам управления сетью
По способам коммутации различают два вида сетей – с долговременной и оперативной коммутацией.
Долговременной или кроссовой коммутацией называется такой вид коммутации, при котором между двумя точками сети устанавливается постоянное прямое соединение, длительность которого может измеряться большими интервалами времени. Каналы, участвующие в организации такого соединения, называются выделенными. В узлах кроссовой коммутации каналы связи, включенные в узел, соединены между собой постоянно. После окончания очередного сеанса связи соединение не разрушается и, следовательно, перед началом сеанса не устанавливается заново. Другими словами, обмен между двумя пользователями производится постоянно по одному и тому же каналу. Применение кроссовой коммутации целесообразно только в тех случаях, когда требования пользователей исключительно высоки и они не могут быть удовлетворены применением оперативной коммутации. При этом следует учитывать, что с ростом количества абонентов сети число линий и связного оборудования на узлах растут очень быстро, поэтому сеть с кроссовой коммутацией является самой неэкономичной.
Более эффективным способом повышения производительности сети является применение одного из способов оперативной коммутации – коммутации каналов, коммутации сообщений и коммутации пакетов.
Коммутация каналов обеспечивает выделение физического канала для прямой передачи данных между абонентами.
Процесс коммутации канала и передачи данных между абонентами сети можно представить следующей временной диаграммой (рис. 1.2). Абонент ai инициирует установление связи с абонентом aj. Узел A, реагируя на адрес абонента aj проключает соединение, в результате чего линия абонента ai коммутируется с линией соединяющей узел A с узлом B.
|
| Рисунок 1.2. Коммутация каналов |
Затем процедура проключения повторяется с узлами B, C, D, в результате чего между абонентами ai и aj коммутируется канал. По окончании коммутации узел D (или абонент aj ) посылает по скоммутированному каналу сигнал обратной связи, после получения которого абонент ai начинает передавать данные. Время передачи зависит от длины передаваемого сообщения, скорости передачи данных и времени распространения сигнала по каналу. По окончании передачи одним из абонентов передается сигнал отбоя, в соответствии с которым производится разъединение канала.
|
| Рисунок 1.3. Коммутация сообщений |
Сообщение, генерируемое отправителем – абонентом ai, принимается узлом А и хранится в памяти узла. Узел А обрабатывает заголовок сообщения и определяет маршрут передачи, ведущий к узлу В.Узел В принимает сообщение, размещает его в памяти узла, а по окончании приема обрабатывает заголовок и выводит сообщение в канал, ведущий к следующему узлу. Процесс приема, обработки и передачи сообщения повторяется последовательно всеми узлами на маршруте от абонента ai до абонента aj.
Коммутация пакетов (рис. 1.4) производится путем разбиения сообщения на пакеты, представляющие собой элементы сообщения фиксированной длины, снабженные заголовками, и последующей передачи пакетов по маршруту, определяемому узлами сети, так же как и при коммутации сообщений.
|
| Рисунок 1.4. Коммутация пакетов |
В информационных сетях с коммутацией пакетов используются два основных способа передачи данных между абонентами: датаграммный и виртуальный канал.
Виртуальный канал характеризуется тем, что пакеты, образующие одно сообщение, передаются по сети в виде логически связанной последовательной цепочки по одному и тому же маршруту (по виртуальному каналу). Виртуальный канал, сохраняя все преимущества коммутации пакетов в отношении скорости и возможности мультиплексирования потоков, добавляет к ним основное свойство реального канала – сохранять естественную последовательность данных.
Датаграммный способ характеризуется тем, что пакеты, поступая в сеть, передаются ею как независимые объекты. В результате каждый пакет может следовать любым возможным маршрутом и совокупность пакетов, образующих сообщение, поступает к получателю в любом порядке. Датаграммный способ относительно прост в реализации и обеспечивает минимизацию времени доставки сообщения получателю.
К недостаткам этого способа следует отнести:
1. Возможность нарушения порядка прибытия к получателю пакетов, образующих одно длинное сообщение, в виду независимости их маршрутов в сети, что требует сортировки пакетов в нужной последовательности в месте получения.
2. Возможность различных задержек пакетов многопакетного сообщения из-за перегрузки памяти ЦК.
3. Наличие тупиковых ситуаций, возникающих при условии, что поток поступающих в сеть пакетов превышает допустимый. Перегрузка сети приводит к циркуляции датаграмм, которые не могут быть переданы в оконечный пункт получателя из-за отсутствия свободной памяти в ЦК.
Для исключения указанных недостатков в сети с коммутацией пакетов применяются различные методы резервирования ресурсов, прежде всего памяти в оконечном пункте пользователя и в ЦК. Эти методы основаны на дополнении датаграммного способа виртуальным вызовом, когда перед передачей основной информации источник посылает служебный пакет, запрашивающий ресурсы, на который получает ответный пакет готовности. При получении отказа источник не передает сообщения и тем самым не загружает сеть.
Коммутация каналов применяется, как правило, на аналоговых или односкоростных цифровых сетях связи. На таких сетях осуществляется статическое распределение сетевого ресурса или применяется фиксированная полоса пропускания, выделенная для передачи информации. Достоинством коммутации каналов является малое время доставки сообщения по уже образованному каналу, а также низкие требования к структуре сообщений и их форматам.
Достоинствами способа коммутации сообщений являются:
1. Более эффективное использование пропускной способности каналов связи. При использовании коммутации каналов пропускная способность может использоваться на 20-30%, а при применении метода коммутации сообщений – на 80-85%. Это объясняется возможностью поэтапной передачи, не связанной с ожиданием установления соединения по всему тракту. Кроме того, коммутация сообщений обеспечивает эффективное использование одного канала в интересах различных направлений передачи.
2. Простота реализации многоадресной и циркулярной передачи сообщений.
3. Возможность более простой реализации приоритетной передачи сообщений высокой категории срочности. Накопление сообщений в ЦК позволяет организовать обгон сообщений низкой категории срочности сообщениями более высоких категорий.
4. Обеспечение обмена сообщениями между отправителями и получателями, использующими разнотипную аппаратуру, в частности работающую с различными скоростями передачи.
5. Возможность передачи сообщений по участкам направлений передачи, имеющим каналы с различными скоростями передачи.
Коммутация пакетов является основным способом передачи данных в информационных сетях. Это обусловлено следующими обстоятельствами:
1. Коммутация каналов требует, чтобы все каналы сети имели одинаковую пропускную способность. Коммутация сообщений и коммутация пакетов позволяют передавать данные по каналам связи с любой пропускной способностью.
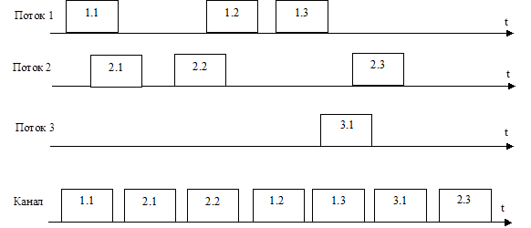
2. Представление данных пакетами создает наилучшие условия для мультиплексирования потоков данных, т.е. разделения времени работы канала для одновременной передачи нескольких потоков данных (рис. 1.5).
|
| Рисунок 1.5. Мультиплексирование потоков данных |
3. Относительно малая длина пакетов позволяет выделять для их хранения меньшую емкость памяти в центрах коммутации.
4. Пакеты, имея меньшую длину, в большей степени гарантированы от искажений, чем сообщения.
Сравнительная характеристика сетей с различными методами коммутации приведена в табл. 1.2.
По способу управления сетью информационные сети могут быть подразделены на сети с централизованным и децентрализованным управлением.
Централизованный принцип предполагает наличие единых для всей сети центров управления, а именно: центра динамического управления, располагающегося, как правило, на одном из ЦК; центра технической эксплуатации на выделенном процессоре и центра административного управления, представляющего собой сложный вычислительный комплекс большой производительности. В сети с децентрализованным управлением система управления имеет распределенную структуру, включающую аналогичные центры, распределенные по всем уровням сети.
| Таблица 1.2. Характеристики сетей с различными методами коммутации | ||
| Коммутация каналов | Коммутация сообщений | Коммутация пакетов |
| Реализуется на базе временного прямого электрического соединения | Отсутствует прямое электрическое соединение | Отсутствует прямое электрическое соединение |
| Отсутствует накопление сообщений | Сообщения накапливаются в ВЗУ ЦК | Сообщения накапливаются в ОЗУ ЦК |
| Возможен обмен в реальном времени, возможен диалог | Диалог невозможен | Диалог возможен |
| Канал образуется на время длительности одного соединения | Канал устанавливается для каждого сообщения между соседними ЦК | Канал устанавливается для каждого пакета или на время сеанса |
| Основная задержка – при установлении соединения | Основная задержка – при передаче | Небольшие задержки при установлении соединения и при передаче |
| Сеть работает как система с отказами | Сеть работает как система с ожиданием | Сеть работает как система с ожиданием и с отказами |
| При перегрузке имеют место отказы | При перегрузке возрастает задержка в доставке | При перегрузке возрастает задержка в доставке, но меньше, чем при КС, возникают и отказы, но вероятность их на порядок меньше, чем при КК |
| Невозможны преобразования скоростей, кодов, форматов | Возможны преобразования скоростей, кодов, форматов | Возможны преобразования скоростей, кодов, форматов |
| Экономичная сеть при низких объемах нагрузки | Экономичная сеть при больших объемах нагрузки | Экономичная сеть при больших объемах нагрузки |
Рассмотренные вопросы исследуются в лабораторной работе №2 «Параметры сетей с оперативной коммутацией» [1. с. 14-21]
Контрольные вопросы к лекции 3
3-1. На какие виды сети разделяются по способам коммутации?
3-2. Какой вид коммутации называется кроссовой?
3-3. Как называются каналы, участвующие в кроссовой коммутации?
3-4. В каких случаях целесообразно применение кроссовой коммутации?
3-5. В чем состоят недостатки кроссовой коммутации?
3-6. Перечислите основные виды оперативной коммутации
3-7. Как образуется канал при коммутации каналов?
3-8. Что называется проключением канала?
3-9. Для чего используется сигнал обратной связи при коммутации каналов?
3-10. От чего зависит время передачи сообщения при коммутации каналов?
3-11. Как осуществляется разъединение канала при использовании коммутации каналов?
3-12. Как осуществляется коммутация сообщений?
3-13. Кем определяется маршрут передачи сообщения при коммутации сообщений?
3-14. Где содержится информация, позволяющая каждому узлу определить направление дальнейшей передачи при коммутации сообщений?
3-15. Где хранится передаваемое сообщение в процессе его передачи при коммутации сообщений?
3-16. Чем пакет отличается от сообщения?
3-17. Какие способы передачи пакетов используются в сетях с коммутацией пакетов?
3-18. Чем характеризуется способ коммутации пакетов, называемый виртуальным каналом?
3-19. Чем характеризуется датаграммный способ коммутации пакетов?
3-20. В чем состоят недостатки датаграммного способа?
3-21. Как устраняются недостатки датаграммного способа?
3-22. При каких условиях оправдано применение коммутации каналов?
3-23. Перечислите достоинства коммутации сообщений
3-24. Чем объясняется более эффективное использование пропускной способности каналов при использовании коммутации сообщений?
3-25. Что обеспечивает возможность приоритетной передачи сообщений при коммутации сообщений?
3-26. Какие требования предъявляются к пропускной способности каналов при коммутации пакетов?
3-27. Что называется мультиплексированием потоков данных при коммутации пакетов?
3-28. Как сказывается использование коммутации пакетов на объеме буферной памяти в узлах коммутации?
3-29. Как сказывается использование коммутации пакетов на достоверности передачи?
3-30. При использовании какого способа коммутации отсутствует прямое электрическое соединение между абонентами?
3-31. При использовании какого способа коммутации отсутствует необходимость наличия в узлах коммутации памяти большого объема?
3-32. При использовании какого способа коммутации обеспечивается возможность обмена в реальном времени?
3-33. На какое время образуется канал при различных способах коммутации?
3-34. Чем обусловлена основная задержка при использовании коммутации каналов?
3-35. Что происходи при перегрузке сети, использующей коммутацию сообщений?
3-36. Какой способ коммутации не допускает преобразования скоростей, кодов, форматов?
3-37. На какие классы подразделяются ИС по способу управления сетью?
3-38. Как реализуется принцип централизованного управления сетью?
3-39. Как реализуется принцип децентрализованного управления сетью?
3-40. В чем состоят недостатки использования принципа централизованного управления сетью?
Лекция 4. Многоуровневая архитектура информационных сетей
Дата добавления: 2015-07-30; просмотров: 2398;
