V.2. Резисторный каскад.
Вследствие простоты, дешевизны, малых размеров и хороших характеристик резисторные каскады являются основным типом каскадов предварительного усиления электронных усилителей; они применяются и в качестве выходных каскадов.
Для резисторных каскадов пригодны любые маломощные УЭ с высоким коэффициентом усиления. Принципиальная схема резисторного каскада на
транзисторе, работающем на следующий каскад, показана на рис.5.1.

Рис. 5.1. Принципиальная схема резисторного каскада предварительного
усиления.
Вспомогательные цепи, имеющиеся на схеме рис.5.1 (цепочки фильтров RФ,CФ, эмиттерной стабилизации RЭ,CЭ), не являются обязательными для резисторного каскада и могут в нём отсутствовать. Поэтому анализ свойств каскада целесообразно производить без учёта влияния этих цепей. Для этого достаточно предположить, что ёмкость блокировочных конденсаторов этих цепей СФ, и СЭ бесконечно велика; тогда их сопротивление для всех частотных составляющих сигнала равно нулю и резисторы RФ и RЭ окажутся для переменного тока накоротко замкнутыми и не войдут в эквивалентную схему каскада. С учётом этих допущений и ряда упрощений эквивалентная схема резисторного каскада, изображённого на рис.5.1, примет вид, показанный на рис. 5.2.

Рис. 5.2. Эквивалентная схема резисторного каскада с общим эмиттером.
В этой схеме С0 = СВЫХ. + СВХ.СЛ. + СМ,
где СВЫХ. – выходная ёмкость каскада;
СВХ.СЛ. – входная ёмкость следующего каскада;
СМ – ёмкость монтажа (монтажных проводов и деталей схемы относительно шасси усилителя. У транзисторных каскадов с впаянными транзисторами при миниатюрных деталях и рациональном их расположении СМ = 2 ¸ 4 пф.).
При подаче на вход резисторного каскада входного сигнала постоянной амплитуды UВХ. выходное напряжение UВЫХ. будет изменяться с изменением частоты сигнала из-за присутствия в схеме емкостей СР и С0. При понижении частоты сигнала сопротивление разделительного конденсатора СР переменному току возрастает, вследствие чего коэффициент усиления каскада падает. Поэтому частотная характеристика резисторного каскада на низких частотах падает с понижением частоты из-за влияния разделительного конденсатора СР (рис.5.3).

Рис.5.3. Частотная характеристика резисторного каскада.
При повышении частоты сигнала сопротивление емкостей СР и С0 переменному току падает, и на высоких частотах ток сигнала, протекающий через ёмкость С0, резко увеличивается. В результате этого падение напряжения на внутреннем сопротивлении транзистора возрастает, выходное напряжение уменьшается, и частотная характеристика резисторного каскада на высоких частотах падает из-за влияния ёмкости С0.
Ёмкость разделительного конденсатора СР выбирают во много раз больше нагружающей каскад ёмкости С0, а поэтому в области средних частот конденсатор СР обычно не влияет на частотную характеристику, так как его сопротивление на этих частотах ничтожно. Сопротивление же ёмкости С0 на этих частотах ещё очень велико ввиду малого её значения, ток сигнала через неё очень мал, и она также не влияет на частотную характеристику каскада на средних частотах.
Поэтому рабочую область частот резисторного, а также всякого другого усилительного каскада можно разделить на три области (рис.5.3): область нижних частот, в которой на свойства резисторного каскада влияет переходный (разделительный) конденсатор СР; область средних частот,в которой на свойства каскада не влияет ни СР, ни С0, а поэтому частотная характеристика горизонтальна; и область верхних частот, в которой на свойства каскада влияет нагружающая его ёмкость С0.
Поэтому для облегчения анализа свойств и упрощения расчётов усилительных каскадов полную эквивалентную схему обычно преобразуют в три частные эквивалентные схемы: для нижних, средних и верхних частот, в которые входят только те элементы, которые влияют на свойства каскада в данной области частот. Удалив из схемы рис. 5.2 ёмкость С0, получим эквивалентную схему для нижних частот; удалив С0 и замкнув накоротко ёмкость СР, получим схему для средних частот, а оставив С0 и закоротив СР, получим схему для верхних частот. Такое преобразование полной эквивалентной схемы в частные схемы для нижних, средних и верхних частот удобно при анализе усилительных каскадов с любой схемой межкаскадной связи, а поэтому часто используется на практике.
Из теории электрических цепей известно, что сдвиг фазы, вносимый реактивными цепями, стремится к пределам, равным + p/2 и - p/2, (т.е. +90° и – 90°) при безграничном понижении или повышении частоты соответственно.
Ток сигнала, текущий через конденсатор СР, из-за возрастания емкостного сопротивления конденсатора при понижении частоты опережает по фазе ЭДС источника сигнала на нижних частотах на угол j, стремящийся к 90° при безграничном понижении частоты. Поэтому и выходное напряжение UВЫХ., равное произведению этого тока на выходное сопротивление каскада, опережает входное на тот же угол. На верхних частотах выходное напряжение, представляющее собой падение напряжения сигнала на ёмкости С0, отстаёт от тока сигнала через эту ёмкость, и угол сдвига фазы j между выходным и входным напряжениями при повышении частоты увеличивается, стремясь к – 90°. Этим и объясняется вид фазовой характеристики резисторного каскада (рис.5.4).

Рис. 5.4. Фазовая характеристика резисторного каскада.
V.3. Трансформаторный каскад.
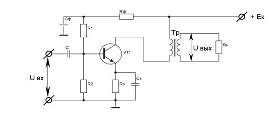
Вследствие большей стоимости, размеров и веса, а также из-за худших частотных и переходных характеристик трансформаторный каскад предварительного усиления в транзисторных усилителях используется гораздо реже резисторного. В основном его используют в качестве инверсного каскада для работы на двухтактный транзисторный каскад в режиме В. Кроме того, трансформаторный каскад широко используется в качестве входного устройства, а также часто используется как выходное устройство для связи с каскада мощного усиления с нагрузкой.
Принципиальные схемы трансформаторных каскадов показаны на рис.5.5а,б.


Рис. 5.5. Трансформаторные каскады.
В транзисторных каскадах мощного усиления, работающих на следующий каскад (рис.5.5а), использование трансформатора для межкаскадной связи позволяет примерно на порядок повысить усиление мощности сигнала, применить транзистор меньшей мощности и снизить расход энергии питания. В транзисторных усилителях широко используются трансформаторные выходные каскады, где трансформатор служит выходным устройством, связывающим выходную цепь последнего УЭ с внешней нагрузкой и позволяющим получить для УЭ оптимальное сопротивление нагрузки, согласовать выход с сопротивлением нагрузки, а также симметрировать выходную цепь (рис.5.5б). Часто трансформатор используют в качестве входного устройства; это позволяет добиться хорошего согласования источника сигнала с входной цепью УЭ, что снижает необходимую величину усиления и увеличивает динамический диапазон усилителя, а также даёт возможность симметрировать входную цепь.
Транзисторы в трансформаторных каскадах обычно включают с ОЭ или с ОБ. Включение с ОБ применяют для уменьшения нелинейных искажений, а также для стабильности свойств каскада при замене транзистора. Включение с ОК применяется редко.
Контрольные вопросы:
1. Для какой цели используются каскады предварительного усиления?
2. В каком режиме работы целесообразно использовать каскады предварительного усиления и почему?
3. Объясните назначение элементов схемы резисторного каскада, изображённого на рис.5.1.
4. Начертите амплитудно-частотную характеристику резисторного каскада и объясните его форму.
5. Начертите фазо-частотную характеристику резисторного каскада и объясните его форму.
6. Нарисуйте трансформаторный каскад предварительного усиления, поясните назначение элементов схемы. В чём достоинства и недостатки трансформаторной схемы усиления по сравнению с резисторным каскадом?
Дата добавления: 2015-07-18; просмотров: 5775;
