Классификация реактивных двигателей
Ракетно-космические системы являются областью техники, характеризуемой специфическими летальными аппаратами и двигателями. Достижение космических скоростей стало возможно только на основе реактивного принципа движения – движения под действием силы отдачи рабочего тела, отбрасываемого от аппарата. Между реактивным и нереактивным принципами нет четкой границы. Любой способ передвижения основан на силе отдачи, т.е. отбросе какой-либо массы в обратном направлении. Примерами являются движения человека, автомобиля, лодки и т.д.
Характерными особенностями РД является:
-автономность от окружающей среды;
-независимость тяги от скорости движения ЛА;
-высокая концентрация подводимой энергии на единицу массы рабочего тела.
Источники энергии для работы РД. Выделим основные.
Химическая энергия. Носителем ее являются химические топлива – вещества, способные выделять теплоту в результате химических превращений.
Ядерная энергия. Ее источниками являются ядерные топлива – вещества, способные выделять теплоту в результате ядерных превращений:
- распад радиоактивных изотопов (непрерывная генерация теплоты);
- деление ядер (с момента достижения критической массы);
- термоядерный синтез.
Электрическая энергия. Источниками ее могут быть: солнечные батареи, электромеханическая установка, атомная электростанция и др.
В соответствие с видом первичной энергии различают химические, ядерные и электрические РД. Для реактивного движения может быть реализована механическая энергияв форме энергии газа, сжатого до большого давления в шар–баллоне на борту ЛА, но такой способ неэффективен ввиду низкой плотности энергии.
В зависимости от исходной формы рабочего тела можно выделить два принципиальных случая:
1. Источник рабочего тела и энергии совмещены. Таковыми являются
химические топлива – энергия, выделяемая ими при горении, сообщается продуктам их реакции. То же происходит со сжатым газом.
2. Источники энергии и рабочего тела разделены. Это присуще ядерным и электрическим двигателям. Продукты ядерных реакций нецелесообразно использовать в качестве рабочего тела ввиду малости их массы и опасности радиоактивного заражения окружающей среды. Предусматривают специальное рабочее тело, воспринимающее энергию от независимого источника. Подвод энергии осуществляют в реакторе, а разгон массы – в ускорителе (сопле). Для нетермических электрических РД характерным является ускорение рабочего тела при малом расходе массы, их применяют для разгона КА уже после достижения первой космической скорости.
Вернемся к РД на химическом топливе, нашедшим наиболее широкое применение.
Классификация их связана с видом применяемого топлива. Химические ракетные топлива способны к экзотермическим реакциям, основные виды которых следующие:
1. Горение.Горение или окисление – это основной способ полученияэнергии в форме теплоты. В реакции горения необходимо участие окислительных и горючих элементов, которые могут находиться в составе одного или нескольких веществ, образующих топливо. Обычно вещества, состоящие преимущественно из окислительных компонентов для окисления горючего, называют окислителями, а вещества, в которых содержатся преимущественно горючие элементы – горючими.
2. Разложение. К экзотермическому разложению способны некоторые индивидуальные вещества, при образовании молекул которых затрачена теплота.
3. Рекомбинация. Тепловой эффект рекомбинации, т.е. воссоединения атомов или радикалов, обладающих свободной валентностью, очень значителен, и его применение в РД заманчиво. Однако способы получения и хранения свободных атомов и радикалов не найдены и топлива на их основе не созданы.
Характерным признаком химического топлива является агрегатное состояние его компонентов. Однофазное топливо может быть жидким или твердым. Гибридное топливо представляет собой сочетание твердого и жидкого компонентов.
Твердое топливо размещают в камере сгорания двигателя, жидкие компоненты хранят в специальных емкостях – баках, откуда их подают в двигатель.
Однокомпонентное жидкое топливо поступает в двигатель в виде одной жидкости, представляющей собой индивидуальное вещество, либо однородную механическую смесь, либо раствор различных веществ. Двухкомпонентное жидкое топливо состоит из двух раздельно хранящихся и раздельно подающихся в двигатель компонентов: окислителя и горючего, которые сами по себе могут быть индивидуальными веществами или растворами (смесями) веществ. Такое топливо раздельной подачи является наиболее распространенным видом жидкого ракетного топлива. Возможно применение трехкомпонентных жидких и гибридных топлив.
Твердые топлива содержат в своем составе окислительные и горючие элементы, весь запас их в виде топливных зарядов размещается в камере сгорания двигателя.
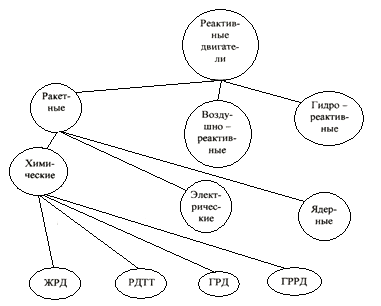
Типы реактивных двигателей показаны на рис.1.1. В дальнейшем будем рассматривать только ракетные двигатели на химическом топливе: ЖРД, РДТТ и гибридные РД.
Реактивные двигатели разделяют на двигатели непрямой и прямой реакции. К первым относятся винтомоторный двигатель (ри.1.1., а), для которого характерно следующее. Собственно в двигателе используются два компонента топлива: горючее и воздух окружающей среды, тепловая энергия продуктов сгорания преобразуется в механическое движение винта. Система содержит движитель – винт, который отбрасывает окружающий воздух (рабочего тело) и создает тягу. Получается, что двигатель и движитель разделены, используют разные рабочие тела и всегда есть необходимость в окружающем воздухе, как окислителе для двигателя, и в рабочем теле для движителя. Преобразование энергии для такого двигателя можно записать следующим образом:

Характерным примером двигателя прямой реакции является воздушно – реактивный двигатель, кото-рый начал разрабатываться в Германии в 1938 г. для крылатых ракет ФАУ-1 (рис. 1.1., б).
Его особенностями являются: совмещение двигателя и движителя и обязательное наличие воздуха в окружающей среде. А ракетный двигатель не требует окислителя в окружающей среде, имеет совмещенные двигатель и движитель, топливо является
| Рис.1.1 |
источником энергии и рабочего тела (рис 1.1., в). Таким образом, ракетный двигатель – реактивный двигатель прямой реакции, имеющий источник рабочего тела на борту. Преобразование энергии для такого типа двигателя можно записать так:

Термическим ракетным двигателем (РД) является ракетный двигатель, в котором кинетическая энергия ускоряемого рабочего тела получается из тепловой энергии. Превращение теплоты в кинетическую энергию происходит в процессе расширения рабочего тела в сопле, являющимся признаком термического двигателя. Перед расширением необходимо организовать нагрев рабочего тела.

Рис 1.2 Классификация реактивных двигателей
За пределами земной атмосферы РД являются пока единственными пригодными для управляемого полета ЛА. В соответствии с задачами управления полета ЛА ракетные двигатели выполняют две основные функции:
1. Создание тяги, управляющей перемещением аппарата в поле сил тяготения и в среде с сопротивлением;
2. Создание управляющих усилий и моментов для управления движением центра масс (стабилизации) и для целей ориентации.
Обычно различают основные (маршевые) двигатели и вспомогательные. Маршевые двигатели осуществляют разгон ЛА на активном участке траектории, тяга их может достигать значения десятков меганьютонов, а среди вспомогательных различают: тормозные, рулевые, коррекции - тяга их может иметь небольшие значения.
Двигатели для коррекции и управления КА обычно имеют тягу в диапазоне 0.01÷1600 Н и их называют ракетными двигателями малой тяги (РДМТ).
ЛЕКЦИЯ 2
2.1. Ракетный двигатель как тепловая машина летательного аппарата
Источник энергии РД - химическая энергия, преобразующаяся в тепловую энергию вследствие превращения (окисления) веществ топлива. Рабочим телом РД являются газообразные продукты сгорания топлива. Характерным для всех РД на химическом топливе является совмещение источника энергии и рабочего тела - при сгорании топлива энергия передается продуктам сгорания (рабочему телу), в чем состоит принципиальное отличие от ЯРД, например.
Ракетные топлива по своей сути используют экзотермическую реакцию горения - взаимодействие окислительных и горючих химических элементов их веществ происходит с выделением теплоты.
РД работает следующим образом: в камере сгорания (корпусе двигателя) при сгорании топлива генерируется рабочее тело с определенным значением энтальпии продуктов сгорания при некотором давлении. При течении рабочего тела по соплу происходит преобразование тепловой энергии в кинетическую энергию рабочего тела, возникает тяга двигателя, являющаяся причиной механического движения ЛА.
Тогда по своей сути РД есть тепловая машина. При наступлении стационарного значения давления после выхода двигателя на режим внутреннюю полость двигателя, содержащую рабочее тело, можно рассматривать как равновесную термодинамическую систему идеального газа, адиабатическую по отношению к окружающей среде и не испытывающую воздействие полей силы тяжести, а также электромагнитных полей. Напомним некоторые положения технической термодинамики:
- идеальный газ - модельное представление реального газа, в котором пренебрегают размерами частиц и их взаимодействием на расстоянии, а учитывают только их упругие столкновения при сохранении энергии движения частиц и их суммарного импульса;
- термодинамические параметры рассматриваемой системы - свойства системы, однозначно определяющие ее состояние:
- механические: давление и удельный объем,
- термические: температура, внутренняя энергия, энтальпия, энтропия. Рабочее тело РД как идеальный газ описывается уравнением состояния
- газовая постоянная.
В РД происходит непрерывное преобразование энергии топлива в кинетическую энергию истекающей струи (генерация рабочего тела - истечение), этот процесс по аналогии со всеми тепловыми машинами можно рассматривать циклическим - непрерывное превращение тепловой энергии в работу. В качестве примера рассмотрим идеальный термодинамический цикл ЖРД (рис. 2.1). Объем жидкого топлива пренебрежимо мал по сравнению с объемом продуктов сгорания, так как жидкость практически несжимаема в интервале давлений p1-p2. Поэтому объемом подаваемого топлива и работой сжатия пренебрегают. Тогда изохорный процесс 1-2 сжатия и подачи топлива совпадает с осью ординат. В камере сгорания топливо сгорает при постоянном давлении (2-3) и рабочее тело получает теплоту q1. Газообразные продукты сгорания при движении по соплу расширяются, в соответствии с показателем процесса расширения γ (3-4), до давления р4, принимаемому равным давлению окружающей двигатель среды. При этом давлении и происходит отдача теплоты q2 в окружающую среду.
Термический коэффициент полезного действия РД как тепловой машины

Следовательно, необходимо организовать процессы генерации и истечения рабочего тела таким образом, чтобы температура на срезе сопла
имела наименьшее значение, а в камере сгорания двигателя
- наибольшее. Но с позиций УБР, для разгона которой и создаются РД, роль термического к.п.д. не столь очевидна, как в обычных тепловых двигателях. Для ЛА главным является достижение заданного значения конечной скорости - очень важно знать массовые затраты на конструкцию для достижения высоких энергетических показателей, т.е. цену за разгон рабочего тела. На величину тяги ДУ влияет соотношение давлений потока на срезе сопла и окружающей среды и пр.

Рис.2.1. Термодинамический цикл ЖРД
2.2. Выходные показатели ракетного двигателя
Дата добавления: 2015-08-11; просмотров: 2438;
